铁塔基站多回路计量仪表
为企业微电网提供能效管理和用电安全解决方案
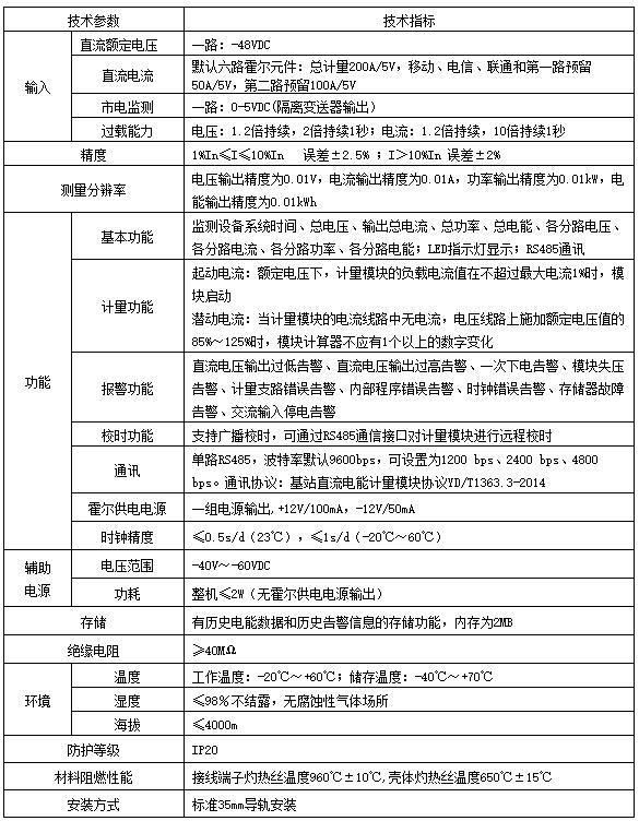
AMC16-DETT基站铁塔用直流表
AMC16-DETT基站直流电能计量模块主要是针对有共享需求,且开关电源无分用户电量计量功能的基站而设计的。仪表可对六个回路的直流电能进行计量,并可为配套的霍尔传感器提供工作电流,同时可通过上位机软件实现零漂校准,具有遥测、遥信、遥调、实时电量计量、供电质量异常告警、信息存储及处理、信息交互等功能。该模块可分别计量三家运营商的直流用电量,为基站节能提供详细的数据依据,为直流配电设备提供可靠的分项计量解决方案。
AMC16-DETT基站直流电能计量模块主要是针对有共享需求,且开关电源无分用户电量计量功能的基站而设计的。仪表可对六个回路的直流电能进行计量,并可为配套的霍尔传感器提供工作电流,同时可通过上位机软件实现零漂校准,具有遥测、遥信、遥调、实时电量计量、供电质量异常告警、信息存储及处理、信息交互等功能。该模块可分别计量三家运营商的直流用电量,为基站节能提供详细的数据依据,为直流配电设备提供可靠的分项计量解决方案。
模块具有工业标准的RS485通讯接口,采用YD/T1363.3-2014规定的通讯协议,符合中国铁塔有限公司Q/ZTT 2205-2017《基站直流电能计量模块技术要求》相关技术要求。
产品推荐
ABEM100BL银行用电检测预警设备
ABEM100BL银行用电检测预警设备
安全用电监管平台,用电检测预警设备采用有线或者无线通讯方式与主机连接,通过银行传输网络上传监控中心,确保网络安全。...
友情链接: 江苏安科瑞官网 | 江苏安科瑞微电网研究院有限公司 | 微电网能量管理事业部