云平台

为企业微电网提供能效管理和用电安全解决方案

远程水电预付费系统


远程水电预付费系统
 
  • 云平台简介
  • 云平台结构
  • 云平台功能
  • 云平台配置
  • 业务模式

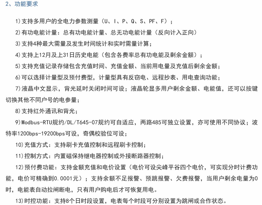
我公司生产 高校宿舍专用预付费电表,商场租户预付费电表,多回路预付费计量箱,产品齐全,本地刷卡售电, 值班室远程售电,远程拉闸,合闸送电,云端手机支付,校园一卡通对接    ,方案齐全,可以产品中心查看,欢迎来电详细了解。

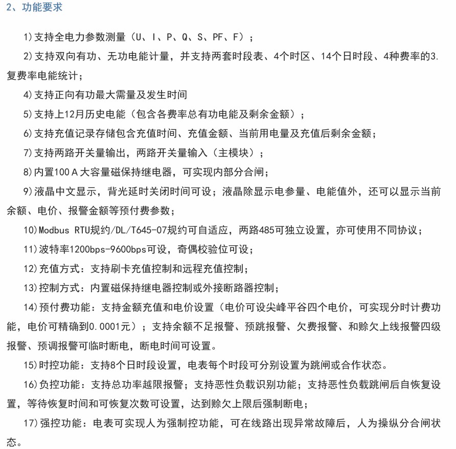
功能:

 

《安科瑞远程水电预付费系统 》是安科瑞公司研制的与DDSY-1352单相电子式预付费电能表及DTSY-1352三相电子式预付费电能表配套的售电管理系统。

 

另外可以选配远传阀控水表组成水电一体预付费系统,达到先交费后用水的目的,剩余水量用完自动关阀。
主要完成电能表/水表参数设置,商户售电/售水管理及能耗管理工作,操作简便,实现物业公司远程实时操作实时监控,具有良好的人机界面,能够统计和管理数据。安装方便,是用电管理部门、商业广场和物业小区,提高用电用水管理水平,解决收费难问题的理想产品。

对于分布不同省、地市或同地市不同区域的连锁商业、集团、百货、门店、物业、院校等业务分散,要求集中管理、线上支付,低额提醒、欠费告警。但常规的本地插卡付费、本地预付费并不能完全满足客户管理需求,预付费云平台应运而生。AcrelCloud-3200远程预付费系统无缝集成商业、物业公司、集团企业、院校等分散布置的安科瑞DDSY/ADF系列电子式预付费电能表、阀控智能水表等,提供微信、支付宝、银联等可选的在线支付方式,大大方便了用户充值、圈存,提供预警和充值、退费、电能消耗等记录查询,方便用户和管理方的数据统计和财务分析,提供先交费后使用的管控机制,大大降低了管理部门的收费成本。

应用场所:

远程预付费云平台
系统特点:
远程抄表,远程售电
抄表信息通过网关实时上传到云平台,免去人工抄表;财务集中管理,充值电量实时下发,并比对充值次数防止作弊;支持一户一电价,一户一水价
金额预警
金额不足或金额欠费提醒、电表充值到账提醒,都可及时短信通知商户
远程控制
可对任意一块电表执行远程拉闸、保电、参数设置等操作,方便管理
系统规模
接入表不受数量、地域限制,一个账户可以管理多个项目,系统设计容量超过十万个计量点
能耗分析
用户和管理员都可查询预付费表或管控表每天的用能状况;可提供能耗分析+财务轨迹一体式综合管理报表,包含用户表的能耗、财务数据等
手机在线支付
业主可以通过登录微信小程序或公众号进行购电,购水和查询用能操作
访问方式不受限
系统将可以通过PC浏览器或者平板访问,随时随地监控商户用电情况
提供冷热表系统模块
系统可接入冷热表(暖表/能量表)进行抄表,提供相应的报表
水表预付费系统
提供与预付费电表相类似的所有用水相关功能,如远程售水、水耗报表、远程开关阀等,并与电表集成一体化系统
统一第三方API接口
提供统一的第三方API或SDK开发接口,第三方平台可选择数据接入或完全接管
数据安全
公网传输数据采用AES加密算法保障数据安全

 

远程预付费云平台

1)  电表批量操作

批量远程操作场景中,系统提供了多项功能,针对开户、报警1、报警2、欠费、未开户、失联状态都有不同的颜色显示:1.电价下发;2.设置下发;3.保电(强制合闸);4.恢复预付费(欠费自动跳闸);5.拉闸(强制断电);6.抄表导出(导出当前所有表状态为XLS)

 

2)  电表开户

     系统针对商铺开户不仅支持一户一表,也支持一户挂多表的需要;同时解决了项目改造后新老表切换时,老表金额转入的问题;支持峰谷电价;可对单表设置功率过载的阈值,也支持设置单表金额报警的两级阈值。

 

3)  远程售电

     支持对已开户电表进行远程售电或退电,并且支持仪表计费和平台计费两种模式。仪表计费金额直接下发给电表,仪表自动计算电费,平台计费金额充入平台账户,每次抄表进行结算,计费方式更加丰富。

 

4)  报表统计

系统还提供了多个报表以供查询,分别是日/月/年财务销售统计报表、失联表/网关查询报表、能耗查询报表、实时报警/历史报警查询报表。

 

5)  水表预付费

     系统同样支持水表的预付费功能,通过选购我司合作品牌积成、巨灵、青岛浪涛等水表,不仅支持普通188和ModBus协议的水表,也支持NB水表。

 

6)  远程售水

     水表余额区别于电表,是保存与系统中,系统根据每天的抄表计算扣除剩余水量。

 

7)  水表报表统计

水表也提供多种报表供用户查询统计,包括销售报表,综合用水报表、水表失联报表、水表告警记录历史报表等。

 

8)  房租/物业费代扣

     可以给每个房间添加房租协议,系统会自动根据设置的时间按期扣房租,房租采用预付费模式,如果余额不足则系统会强制拉闸,方便物业催缴房租。

 

9)  公共区域用电分摊

     支持公区电费分摊,每月自动将公摊表用能按照设置好的规则下发给对应的分摊表,减轻物业公区统计收费压力。

 

10)  后付费模式

按日期生成后付费用户周期用电费用,对数据进行确认后生成缴费账单方便追踪客户缴费情况,可导出缴费账单以及欠费账单通知客户。

 

11)  运行环境

     用户可以在微信小程序或者微信公众号自助查询电表使用情况以及缴费。

    

 

12)  电表初始化

新生入学后为方便学校统计不受上届学生使用影响,需要对宿舍电表进行初始化,设置电表初始金额、电价、补助金额、报警金额、透支金额等,支持批量设置。

 

13)  违章电器监控

     限制学生使用违章电器,当接入未经允许的违章电器时,支路跳闸。空调模式:空调模式下,电表持续检测空调微弱待机电流,一但存在拔断空调插座的动作,电表便跳闸,且只能通过联系管理人员进行合闸送电。允许除空调模式以外的跳闸动作自动合闸。允许次数,跳闸等待时间可设置,支持批量设置。

 

14)  补助金额

     为顺应大学宿舍需求,平台可以批量给宿舍下发补助金额,补助金额与电表余额分开计算,优先扣除补助金额。

 

15)  时间控制

     为方便学校管理学生作息,系统可以设置多个时间段,定时控制宿舍断电送电时间。每个回路可单独设置,可以区分上课日和双休日,支持8个时段,参数下发至电表,由电表独立控制回路通断,不受通讯问题影响。

 

16)  电器白名单

     为了使宿舍管理更加人性化,有些恶性负载设置是可以使用的,比如笔记本电脑、台式电脑、饮水机等,针对不需要进行恶性负载控制的电器可以根据其电气特性进行白名单设置,增加恶性负载识别的准确率,避免不必要的误跳。

 

远程预付费云平台
 
注:预付费仪表、电流互感器等应根据现场回路电流大小等选择配置,安装、接线等由甲方负责。











 

用户自建平台,可建在用户数据中心或监控中心等,硬件客户可以参照我方推荐系统设备配置参数采购或者申请阿里云服务器。安科瑞指导客户完成平台的建设和运管队伍的培训,如果客户没有技术力量维护,也可以选择由安科瑞有偿维护。
成本要求严格的,可选择托管在安科瑞平台,客户可管理自己的数据,不可获取其他客户数据。

江苏安科瑞电器制造有限公司是安科瑞电气股份有限公司[股票代码:300286.SZ]设在江苏江阴的生产基地,在智能电力仪表行业中采用无铅生产工艺、自动化生产检测设备;...

联系我们

地址:江苏省江阴市南闸东盟工业园区东盟路5号

电话:18706168052

邮箱:panli@email.acrel.cn

关注我们

友情链接: 江苏安科瑞官网 | 江苏安科瑞微电网研究院有限公司 | 微电网能量管理事业部

Copyright © 江苏安科瑞电器制造有限公司 备案号:苏ICP备08106144号-150 苏公网安备32028102003368号