解决方案

为企业微电网提供能效管理和用电安全解决方案

IT配电监测系统

IT配电监测系统

  • 系统简介
  • 系统结构
  • 系统功能
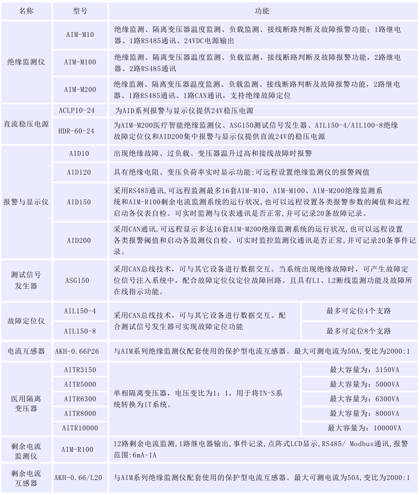
  • 设备选型

功能:
安科瑞IT配电监测系统适用于各类交流、直流、交直流混合的不接地系统,实时监测不接地系统对地的绝缘状况,当监测到系统对地发生绝缘故障时,及时发出报警信息,提醒工作人员及时排查故障,消除隐患,保障系统安全可靠的运行。产品主要包括医用隔离电源系统产品和AIM-T系列工业用绝缘监测产品。

应用场所:
(1)医疗2类场所(手术室、各类重症监护室);
(2)矿类场所(煤矿、矿山等);
(3)有色金属冶炼(电解铝车间、冶金厂等);
(4)化工厂;
(5)船舶;
(6)易燃易爆场所。

IT配电监测系统以计算机(或触摸屏)、通讯设备、测控单元为基本工具,采用现场总线进行组网,为各类场所IT配电系统的实时数据采集及远程管理与控制提供了基础平台。其层次结构如下所示:


安科瑞IT配电监控系统是基于触摸屏软件设计,软件具有远程测量、远程参数设置和远程自检等多种功能,为各类场所的IT配电系统的集中监控提供了强大的系统集成工具。软件的主要功能如下:

一次图和现场分布显示
系统具有一次图及现场分布图显示功能,能直观的了解并及时地发现IT供电系统的报警地点或区域,从而方便专业人员及时到达现场进行故障排查;
实时数据采集与显示
利用安装于各IT配电系统中绝缘监测仪表和绝缘故障定位仪表,采集各隔离电源系统的参数。采集到的数据实时显示在监控系统界面,这些监测参量含IT系统对地绝缘电阻、变压器负荷电流、变压器绕组温度及绝缘故障回路等;

故障报警
将各IT配电系统出现的各类故障,如绝缘故障、过载故障、超温故障以及接线断线故障等信息进行统一处理和记录,并可直接在显示界面上弹出显示故障类型、监测值、故障地点以及故障发生时间等信息。同时启动监控系统的声光报警系统,及时提醒相关人员,进行故障处理。其中,声音报警信号可被手动消除。
远程参数设置和查询
通过系统,可根据要求远程调整和设置各IT配电系统中绝缘监测仪的各类报警参数阈值,也可以任意查看这些报警参数值。参数包括绝缘报警值、负载电流报警值和隔离变压器温度报警值等。

图形显示功能
系统可以以曲线的形式,显示各IT配电系统的绝缘状况、负载状况,以及隔离变压器的温升状况,以及它们的变化趋势,以便于分管理人员了解和分析各电源系统的运行变化情况,有针对性的对某些系统进行维护和保养。

医疗IT配电监测系统产品


工业IT配电监测系统产品


江苏安科瑞电器制造有限公司是安科瑞电气股份有限公司[股票代码:300286.SZ]设在江苏江阴的生产基地,在智能电力仪表行业中采用无铅生产工艺、自动化生产检测设备;...

联系我们

地址:江苏省江阴市南闸东盟工业园区东盟路5号

电话:18706168052

邮箱:panli@email.acrel.cn

关注我们

友情链接: 江苏安科瑞官网 | 江苏安科瑞微电网研究院有限公司 | 微电网能量管理事业部

Copyright © 江苏安科瑞电器制造有限公司 备案号:苏ICP备08106144号-150 苏公网安备32028102003368号