技术文章

为企业微电网提供能效管理和用电安全解决方案

浅谈企业能耗管理平台的建设与应用

责任编辑:安科瑞潘丽:18706168052 阅读量: 发表时间:2021-04-06 12:37
0
摘要:在一个企业中,能耗是企业正常工作的根本保障,同时也是企业成本的主要构成部分。企业在相应的工作和使用的能耗包括水、电、气等。过去,由于能耗的消耗占总的企业成本比例小,更多的强调安全与保障,对能耗消耗的关注度不够,多年以来,企业的能耗体系或多或少一直存在多种方面的问题。
关键词:企业能耗管理;数据管理;平台建设开发
1企业能耗体系存在的问题
多年以来,企业的能耗体系或多或少一直存在以下方面的问题:
(1)能耗成本核算体系的不健全,成本核算中的能耗成本基于推算或估算。
(2)计量采集手段的落后,人力成本高。
(3)能耗的动态平衡缺乏统计分析与计算,偏向人工收费,增加人力成本。
(4)能耗调度都为人工调度。
2建设能耗管理系统的业务模块与方案
2.1设计思路
总体架构作为能耗管理系统架构设计规范建设总体方案在高层的模型化,为了保证总体架构设计的先进性、成熟性和可实施性,在总体架构设计过程中,遵循“业务驱动”的原则,采用业务架构分析、应用架构设计到系统架构设计的三步设计方法。业务架构是从营销管理和服务角度对业务覆盖范围内的过程、环节、规则的细化、抽象和建模;应用架构是为了支持业务运作的平台功能蓝图,是未来平台功能体系的抽象全视图;系统架构是目标平台体系的蓝图,是整体解决方案的模型化,系统架构主要体现了需要建设的平台、平台实现的技术采用,以及需要哪些基础架构来支持平台的实现。三步设计方法通过业务架构、应用架构和系统架构的规划,建立了从业务到平台的有形、科学的方法,保证业务能够得到平台支撑。这是一种可以延续和扩展的方法论,不是一次性的过程,而是可指导未来持续的规划和分析不断完善的一种方法论。
2.2总体框架
基础功能平台、能耗管理分析平台、配电监控管理系统、租户计量收费平台、支付管理平台、移动端平台。
2.2.1基础功能平台
门户管理、权限设置、用户管理、设备管理、数据采集、基础报表、信息发布、报警管理等
2.2.2能耗管理分析平台
(1)功能概述能耗管理分析平台是以能耗采集技术为基础,对重点耗能企业和公共机构的能耗及能耗计量数据进行实时采集,利用网络将数据进行实时上传,并进行实时处理、集中监视、及时存储,可以对能耗数据进行统计分析、能效评价和统一发布的智能化信息系统平台。是政府和企业管理部门掌握分析企业用能情况、制定能耗规划的决策依据,同时对于提高企业的节能增效具有重要作用。
(2)平台特点
1)数据自动采集,多协议数据接入;
2)平台通过数据采集器自动采集现场仪表的能耗数据信息,为能耗信息管理提供原始数据。支持多协议类型数据接入,同时在断网情况下,平台采用的数据采集器可继续采集数据并保存在本地,网络恢复后即可上传至主存储设备中。大大节约人力成本的同时,确保能耗数据的准确性及完整性;
3)统一标准,数据互联互通;
4)平台建设遵循国家相关规范,如设备技术规范、设备检测规范、接口协议规范、数据定义规范、能耗品种采集规范、安全规范等。统一标准不仅实现了与国家、省级能耗监测平台无缝对接,还促进了政府平台间数据共享,避免重复采集数据,增加用能单位负担;
5)平台遵循模块化开发,适用范围广;
6)平台所有应用都严格遵循模块化开发,具有独立性、松耦合、可拆卸、易维护等特点。客户可以根据自己实际需求,自主选择相应的模块部署到自己的平台上,并按应用模块支付费用。同时,我们还会持续地对应用进行扩展、完善,不定期对平台进行升级;
7)大数据分析,辅助决策;
8)平台详尽的数据采集统计与多维度的分析预测,为企业决策层摸清能耗底数、开展节能形势分析及预测预警、提高节能宏观调控能力、实现能耗消费总量和强度“双控”目标任务、用能权交易、碳排放权交易、能耗计量管理、培育和发展节能环保战略性提供及时准确的数据支持;
9)智能报表,用能单位能耗管理利刃;
10)平台以客观数据为依据,以用能单位主要用能设备为对象,分析用能单位生产能耗消耗情况,使用能单位管理者了解用能单位能耗消耗构成情况,帮助用能单位查找能耗使用过程中的漏洞和不合理情况;
11)能耗实时监测,多通道发布预警;
2.3配电监控管理平台
配电监控管理平台可以建立供电网络仿真模型,模拟配电网络运行,监测故障,实现配电室无人值班。配电监控管理平台在配电发生故障时,能在zui快的时间内切除故障,保护一次设备,缩小停电范围;对于发生故障的部分,能协助运行人员分析故障原因,快速查找和排除故障,尽量缩短故障停电时间,保证办公及生产的稳定与持续。对于有备用电源或者备用设备的场合,发生故障时还能在极短的时间内有选择性的自动使用备用电源或者设备,提高平台供电可靠性。
平台特点:
1强大的数据采集
遥测量:电压、电流、有功、无功、电能等;
遥信量:开关状态、刀闸位置、保护动作信号、事故跳闸总信号、预告信号等;
脉冲量:电度量、谐波、时间量、设备参数、保护定值等;
非电量:温度、压力、湿度、防盗报警等。
2设备状态监视监测设备层表计或保护装置等的通讯状态;
监测主机(备用机)的运行状态,包括CPU负载、CPU工作温度、硬盘空间、运行时间等;
监测主电源及UPS的运行状态,UPS剩余电量不足时发出告警。
3可靠的报警信息
可以对导致设备故障和停机的潜在故障发出报警信息;
可以设置针对电量越限、电力质量事件发生,或设备状态变化的情况触发报警;
当产生报警时,可自动弹出出报警窗口,列表显示报警信息。
4详尽的事件记录
记录所有系统事件、报警事件、操作事件;
可对事件记录进行查询筛选、打印、导出成Excel格式文件等操作;
事件记录正确率≥99.9999%。
5丰富的图形界面
可以根据用户的需要,配置电网关口图、负荷表格、曲线棒图、电气主接线图、按电压等级的分接线图、实时数据表格,系统运行工况图等图形界面;
可以将数据自动绘制成各种曲线、棒图、饼图,方便观察比较;
可以使用动画模拟的方式实时模拟现场设备的动作情况,或者通过动画来仿真的操作各种设备,形象直观。
 
2.4租户计量收费平台
租户计量收费平台支持智能电表、智能水表、空调系统的计量收费,系统支持定时自动采集、自动补召、人工补召、实时召读;多规约、多信道支持;通信加密传输、报文数字签名。
平台特点:
系统支持多种模式的缴费:物业缴费网点、柜式自助缴费终端、移动POS缴费终端、移动端手机(微信、支付宝、APP)、企业网银缴费、自助缴费屏扫码、充值卡。
2.5支付管理平台系统
能够灵活配置收款账户信息(支付渠道),提供了严格的信息加密机制。
平台特点
一个API接口,支持多平台多场景接入支付功能,轻松实现企业多项目多帐户资金管理。
2.6移动端平台
能耗管理系统支持微信公众号、支付宝程序。用户可以通过移动端方便的实现,用户注册、设备绑定、数据查询、帐单查询、报表查询、充值缴费等功能
移动端平台建设的模式和要求
微信公众号、支付宝程序:
1)客户自建微信公众号,软件开发公司提供数据接口,配合系统联调。
2)软件开发公司负责建设客户微信公众号。
客户需提供:
1)服务器:固定IP、带宽4M、内核4核8G、系统盘100G、数据盘1T,
2)使用管理人员电脑:固定IP、带宽4M、内核4核8G、系统盘50G、数据盘500G,
3)微信端或支付宝端:开通支付、公众号、开放平台、商户平台功能,并提供以上平台的帐号密码。
安科瑞企业能源管控云平台介绍
3.1 系统概述
安科瑞企业能源管理平台采用自动化、信息化技术和集中管理模式,对企业的生产、输配和消耗环节实行集中扁平化的动态监控和数据化管理,监测企业电、水、燃气、蒸汽及压缩空气等各类能源的消耗情况,通过数据分析、挖掘和趋势分析,帮助企业针对各种能源需求及用能情况、能源质量、产品能源单耗、各工序能耗、工艺、车间、产线、班组、重大能耗设备等的能源利用情况等进行能耗统计、同环比分析、能源成本分析、用能预测、碳排分析,为企业加强能源管理,提高能源利用效率、挖掘节能潜力、节能评估提供基础数据和支持。
 
3.2 应用场所:
钢铁、石化、冶金、有色金属、采矿、医药、水泥、煤炭、物流、铁路、航空工业、木材、
化学原料以及机电设备、电器产品、工器具制造等。
3.3系统结构
平台采用分层分布式结构进行设计,详细拓扑结构如下:
浅谈企业能耗管理平台的建设与应用
1 系统结构
系统可分为三层:即现场设备层、网络通讯层和平台管理层。
现场设备层:主要是连接于网络中用于水、电、气等参量采集测量的各类型的仪表等,也是构建该配电、耗水、耗气系统必要的基本组成元素。肩负着采集数据的重任,这些设备可为本公司各系列带通讯网络电力仪表、温湿度控制器、开关量监测模块以及合格供应商的水表、气表、冷热量表等。
网络通讯层:包含现场智能网关、网络交换机等设备。智能网关主动采集现场设备层设备的数据,并可进行规约转换,数据存储,并通过网络把数据上传至搭建好的数据库服务器,智能网关可在网络故障时将数据存储在本地,待网络恢复时从中断的位置继续上传数据,保证服务器端数据不丢失。
平台管理层:包含应用服务器、WEB服务器和数据服务器,一般应用服务器和WEB服务器可以合一配置。
 
 
3.4平台功能
平台采用自动化、信息化技术和集中管理模式,对企业的生产、输配和消耗环节实行集中扁平化的动态监控和数据化管理。实时监测企业各类能源的消耗情况,通过数据分析、挖掘和趋势分析,帮助企业加强能源管理,提高能源利用效率和节能潜力,为节能改造提供数据依据。
平台首页
展示企业各类能耗总量、折标值、能源成本、能源消耗趋势、分项能耗占比、区域能源消耗对比,以及当前天气情况、污染情况,并三维展示企业重要工艺或工段的能源消耗动态。
实时监控

对企业各点位的能源使用、报警等情况进行实时的监控。以便企业用户能够实时的监测各个点位的运作情况,同时能更快速效的掌握点位的报警。
变压器监控

展示各压器的负载情况,从而可以为变压器配备情况进行科学合理的规划。通过各种运行参数状态下用电效能的对比分析,找出合适的运行模式。根据合适的运行模式调整负载,从而降低用电单耗,使电能损失低。
用能统计

从能源使用种类、监测区域、车间、生产工艺、工序、工段时间、设备、班组、分项等维度,采用曲线、饼图、直方图、累积图、数字表等方式对企业用能统计、同比、环比分析、实绩分析,折标对比、单位产品能耗、单位产值能耗统计,找出能源使用过程中的漏洞和不合理地方,从而调整能源分配策略,减少能源使用过程中的浪费
产品及产品单耗

与企业MES系统对接,通过产品产量以及系统采集的能耗数据,在产品单耗中生成产品单耗趋势图,并进行同比和环比分析。以便企业能够根据产品单耗情况来调整生产工艺,从而降低能耗。
绩效分析

对各类能源使用、消耗、转换,按班组、区域、车间,产线、工段、设备等进行日、周、月、年、指定时段绩效统计按照能源计划或定额制定的绩效指标进行KPI比较考核,帮助企业了解内部能效水平和节能潜力。
运行监测

系统对区域、工段、设备能源消耗进行数据采集,监测重点设备及工艺运行状态,如温度、湿度、流量、压力、速度等,并支持变配电系统一次运行监视。可直接从动态监测平面图快速浏览到所管理的能耗数据,支持按能源种类、车间、工段、时间等维度查询相关能源用量。
分析报告

以年、月、日对企业的能源利用情况、线路损耗情况、设备运行情况、运维情况等进行多方面的统计分析,让用户多方面了解系统的运行情况,并为用户提供数据基础,方便用户发现设备异常,从而找出改善点,以及针对用能情况挖掘节能潜力。
重点能耗设备耗能

重点耗能设备大数据分析:用相关数据分析建立能耗大户相应能效比模型,实时监测各个关键因子,随时诊断调整相关参数,让能效比维持在运转。通过对相关能源标准等参数进行跟踪比对,建立不同时间段的供能模型。
10)运维管理
系统支持设备日常巡检计划、派工、消缺、报修、派工等设备运维管理,方便运行管理人员的制定巡检计划、派工,巡检人员执行巡检、完成工单、巡检发现问题消缺,进行故障报修、跟进维修进度,满足日常巡检、设备维修保养需要。
手机APP

APP支持Android、iOS操作系统,方便用户按能源分类、区域、车间、工序、班组、设备等不同维度掌握企业能源消耗、效率分析、同环比分析、能耗折标、用能预测、运行监视、异常报警等。
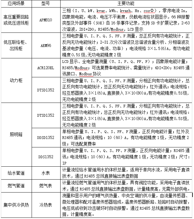
3.5 能耗监测系统产品选型
浅谈企业能耗管理平台的建设与应用
本方案从企业的基本情况出发,结合项目实践经验,提出建设能 耗管理系统的业务模块与方案。本方案采用企业网络环境下的能耗数 据采集,数据存储,数据查看,数据处理和数据管理的系统,提升公 司的能效管理能力,租户的计量收费,能耗统计与节能分析等。
4
 结束语
参考文献
[1] 陈浩.计费系统架构设计及数据迁移[D]. 南京邮电大学, 2012.
[2] 李旺.浅谈企业能耗管理软件的开发与应用.
[3] 安科瑞企业微电网设计与应用手册.2020.06.摘要:在一个企业中,能耗是企业正常工作的根本保障,同时也是企业成本的主要构成部分。企业在相应的工作和使用的能耗包括水、电、气等。过去,由于能耗的消耗占总的企业成本比例小,更多的强调安全与保障,对能耗消耗的关注度不够,多年以来,企业的能耗体系或多或少一直存在多种方面的问题。
关键词:企业能耗管理;数据管理;平台建设开发
1企业能耗体系存在的问题
多年以来,企业的能耗体系或多或少一直存在以下方面的问题:
(1)能耗成本核算体系的不健全,成本核算中的能耗成本基于推算或估算。
(2)计量采集手段的落后,人力成本高。
(3)能耗的动态平衡缺乏统计分析与计算,偏向人工收费,增加人力成本。
(4)能耗调度都为人工调度。
2建设能耗管理系统的业务模块与方案
2.1设计思路
总体架构作为能耗管理系统架构设计规范建设总体方案在高层的模型化,为了保证总体架构设计的先进性、成熟性和可实施性,在总体架构设计过程中,遵循“业务驱动”的原则,采用业务架构分析、应用架构设计到系统架构设计的三步设计方法。业务架构是从营销管理和服务角度对业务覆盖范围内的过程、环节、规则的细化、抽象和建模;应用架构是为了支持业务运作的平台功能蓝图,是未来平台功能体系的抽象全视图;系统架构是目标平台体系的蓝图,是整体解决方案的模型化,系统架构主要体现了需要建设的平台、平台实现的技术采用,以及需要哪些基础架构来支持平台的实现。三步设计方法通过业务架构、应用架构和系统架构的规划,建立了从业务到平台的有形、科学的方法,保证业务能够得到平台支撑。这是一种可以延续和扩展的方法论,不是一次性的过程,而是可指导未来持续的规划和分析不断完善的一种方法论。
2.2总体框架
基础功能平台、能耗管理分析平台、配电监控管理系统、租户计量收费平台、支付管理平台、移动端平台。
2.2.1基础功能平台
门户管理、权限设置、用户管理、设备管理、数据采集、基础报表、信息发布、报警管理等
2.2.2能耗管理分析平台
(1)功能概述能耗管理分析平台是以能耗采集技术为基础,对重点耗能企业和公共机构的能耗及能耗计量数据进行实时采集,利用网络将数据进行实时上传,并进行实时处理、集中监视、及时存储,可以对能耗数据进行统计分析、能效评价和统一发布的智能化信息系统平台。是政府和企业管理部门掌握分析企业用能情况、制定能耗规划的决策依据,同时对于提高企业的节能增效具有重要作用。
(2)平台特点
1)数据自动采集,多协议数据接入;
2)平台通过数据采集器自动采集现场仪表的能耗数据信息,为能耗信息管理提供原始数据。支持多协议类型数据接入,同时在断网情况下,平台采用的数据采集器可继续采集数据并保存在本地,网络恢复后即可上传至主存储设备中。大大节约人力成本的同时,确保能耗数据的准确性及完整性;
3)统一标准,数据互联互通;
4)平台建设遵循国家相关规范,如设备技术规范、设备检测规范、接口协议规范、数据定义规范、能耗品种采集规范、安全规范等。统一标准不仅实现了与国家、省级能耗监测平台无缝对接,还促进了政府平台间数据共享,避免重复采集数据,增加用能单位负担;
5)平台遵循模块化开发,适用范围广;
6)平台所有应用都严格遵循模块化开发,具有独立性、松耦合、可拆卸、易维护等特点。客户可以根据自己实际需求,自主选择相应的模块部署到自己的平台上,并按应用模块支付费用。同时,我们还会持续地对应用进行扩展、完善,不定期对平台进行升级;
7)大数据分析,辅助决策;
8)平台详尽的数据采集统计与多维度的分析预测,为企业决策层摸清能耗底数、开展节能形势分析及预测预警、提高节能宏观调控能力、实现能耗消费总量和强度“双控”目标任务、用能权交易、碳排放权交易、能耗计量管理、培育和发展节能环保战略性提供及时准确的数据支持;
9)智能报表,用能单位能耗管理利刃;
10)平台以客观数据为依据,以用能单位主要用能设备为对象,分析用能单位生产能耗消耗情况,使用能单位管理者了解用能单位能耗消耗构成情况,帮助用能单位查找能耗使用过程中的漏洞和不合理情况;
11)能耗实时监测,多通道发布预警;
2.3配电监控管理平台
配电监控管理平台可以建立供电网络仿真模型,模拟配电网络运行,监测故障,实现配电室无人值班。配电监控管理平台在配电发生故障时,能在zui快的时间内切除故障,保护一次设备,缩小停电范围;对于发生故障的部分,能协助运行人员分析故障原因,快速查找和排除故障,尽量缩短故障停电时间,保证办公及生产的稳定与持续。对于有备用电源或者备用设备的场合,发生故障时还能在极短的时间内有选择性的自动使用备用电源或者设备,提高平台供电可靠性。
平台特点:
1)强大的数据采集
遥测量:电压、电流、有功、无功、电能等;
遥信量:开关状态、刀闸位置、保护动作信号、事故跳闸总信号、预告信号等;
脉冲量:电度量、谐波、时间量、设备参数、保护定值等;
非电量:温度、压力、湿度、防盗报警等。
2)设备状态监视监测设备层表计或保护装置等的通讯状态;
监测主机(备用机)的运行状态,包括CPU负载、CPU工作温度、硬盘空间、运行时间等;
监测主电源及UPS的运行状态,UPS剩余电量不足时发出告警。
3)可靠的报警信息
可以对导致设备故障和停机的潜在故障发出报警信息;
可以设置针对电量越限、电力质量事件发生,或设备状态变化的情况触发报警;
当产生报警时,可自动弹出出报警窗口,列表显示报警信息。
4)详尽的事件记录
记录所有系统事件、报警事件、操作事件;
可对事件记录进行查询筛选、打印、导出成Excel格式文件等操作;
事件记录正确率≥99.9999%。
5)丰富的图形界面
可以根据用户的需要,配置电网关口图、负荷表格、曲线棒图、电气主接线图、按电压等级的分接线图、实时数据表格,系统运行工况图等图形界面;
可以将数据自动绘制成各种曲线、棒图、饼图,方便观察比较;
可以使用动画模拟的方式实时模拟现场设备的动作情况,或者通过动画来仿真的操作各种设备,形象直观。

2.4租户计量收费平台
租户计量收费平台支持智能电表、智能水表、空调系统的计量收费,系统支持定时自动采集、自动补召、人工补召、实时召读;多规约、多信道支持;通信加密传输、报文数字签名。
平台特点:
系统支持多种模式的缴费:物业缴费网点、柜式自助缴费终端、移动POS缴费终端、移动端手机(微信、支付宝、APP)、企业网银缴费、自助缴费屏扫码、充值卡。
2.5支付管理平台系统
能够灵活配置收款账户信息(支付渠道),提供了严格的信息加密机制。
平台特点:
一个API接口,支持多平台多场景接入支付功能,轻松实现企业多项目多帐户资金管理。
2.6移动端平台
能耗管理系统支持微信公众号、支付宝程序。用户可以通过移动端方便的实现,用户注册、设备绑定、数据查询、帐单查询、报表查询、充值缴费等功能。
移动端平台建设的模式和要求:
微信公众号、支付宝程序:
1)客户自建微信公众号,软件开发公司提供数据接口,配合系统联调。
2)软件开发公司负责建设客户微信公众号。
客户需提供:
1)服务器:固定IP、带宽4M、内核4核8G、系统盘100G、数据盘1T,
2)使用管理人员电脑:固定IP、带宽4M、内核4核8G、系统盘50G、数据盘500G,
3)微信端或支付宝端:开通支付、公众号、开放平台、商户平台功能,并提供以上平台的帐号密码。
3 安科瑞企业能源管控云平台介绍
3.1 系统概述
安科瑞企业能源管理平台采用自动化、信息化技术和集中管理模式,对企业的生产、输配和消耗环节实行集中扁平化的动态监控和数据化管理,监测企业电、水、燃气、蒸汽及压缩空气等各类能源的消耗情况,通过数据分析、挖掘和趋势分析,帮助企业针对各种能源需求及用能情况、能源质量、产品能源单耗、各工序能耗、工艺、车间、产线、班组、重大能耗设备等的能源利用情况等进行能耗统计、同环比分析、能源成本分析、用能预测、碳排分析,为企业加强能源管理,提高能源利用效率、挖掘节能潜力、节能评估提供基础数据和支持。

3.2 应用场所:
钢铁、石化、冶金、有色金属、采矿、医药、水泥、煤炭、物流、铁路、航空工业、木材、
化学原料以及机电设备、电器产品、工器具制造等。
3.3系统结构
平台采用分层分布式结构进行设计,详细拓扑结构如下:

图1 系统结构
系统可分为三层:即现场设备层、网络通讯层和平台管理层。
现场设备层:主要是连接于网络中用于水、电、气等参量采集测量的各类型的仪表等,也是构建该配电、耗水、耗气系统必要的基本组成元素。肩负着采集数据的重任,这些设备可为本公司各系列带通讯网络电力仪表、温湿度控制器、开关量监测模块以及合格供应商的水表、气表、冷热量表等。
网络通讯层:包含现场智能网关、网络交换机等设备。智能网关主动采集现场设备层设备的数据,并可进行规约转换,数据存储,并通过网络把数据上传至搭建好的数据库服务器,智能网关可在网络故障时将数据存储在本地,待网络恢复时从中断的位置继续上传数据,保证服务器端数据不丢失。
平台管理层:包含应用服务器、WEB服务器和数据服务器,一般应用服务器和WEB服务器可以合一配置。


3.4平台功能
平台采用自动化、信息化技术和集中管理模式,对企业的生产、输配和消耗环节实行集中扁平化的动态监控和数据化管理。实时监测企业各类能源的消耗情况,通过数据分析、挖掘和趋势分析,帮助企业加强能源管理,提高能源利用效率和节能潜力,为节能改造提供数据依据。
(1)平台首页
展示企业各类能耗总量、折标值、能源成本、能源消耗趋势、分项能耗占比、区域能源消耗对比,以及当前天气情况、污染情况,并三维展示企业重要工艺或工段的能源消耗动态。
(2)实时监控
对企业各点位的能源使用、报警等情况进行实时的监控。以便企业用户能够实时的监测各个点位的运作情况,同时能更快速有效的掌握点位的报警。
(3)变压器监控
展示各变压器的负载情况,从而可以为变压器配备情况进行科学合理的规划。通过各种运行参数状态下用电效能的对比分析,找出合适的运行模式。根据合适的运行模式调整负载,从而降低用电单耗,使电能损失降低。
(4)用能统计
从能源使用种类、监测区域、车间、生产工艺、工序、工段时间、设备、班组、分项等维度,采用曲线、饼图、直方图、累积图、数字表等方式对企业用能统计、同比、环比分析、实绩分析,折标对比、单位产品能耗、单位产值能耗统计,找出能源使用过程中的漏洞和不合理地方,从而调整能源分配策略,减少能源使用过程中的浪费。
(5)产品及产品单耗
与企业MES系统对接,通过产品产量以及系统采集的能耗数据,在产品单耗中生成产品单耗趋势图,并进行同比和环比分析。以便企业能够根据产品单耗情况来调整生产工艺,从而降低能耗。
(6)绩效分析
对各类能源使用、消耗、转换,按班组、区域、车间,产线、工段、设备等进行日、周、月、年、指定时段绩效统计按照能源计划或定额制定的绩效指标进行KPI比较考核,帮助企业了解内部能效水平和节能潜力。
(7)运行监测
系统对区域、工段、设备能源消耗进行数据采集,监测重点设备及工艺运行状态,如温度、湿度、流量、压力、速度等,并支持变配电系统一次运行监视。可直接从动态监测平面图快速浏览到所管理的能耗数据,支持按能源种类、车间、工段、时间等维度查询相关能源用量。
(8)分析报告
以年、月、日对企业的能源利用情况、线路损耗情况、设备运行情况、运维情况等进行多方面的统计分析,让用户多方面了解系统的运行情况,并为用户提供数据基础,方便用户发现设备异常,从而找出改善点,以及针对用能情况挖掘节能潜力。
(9)重点能耗设备用能
重点耗能设备大数据分析:用相关数据分析建立能耗大户相应能效比模型,实时监测各个关键因子,随时诊断调整相关参数,让能效比维持在较高的效率运转。通过对相关能源标准等参数进行跟踪比对,建立不同时间段的供能模型。
(10)运维管理
系统支持设备日常巡检计划、派工、消缺、报修、派工等设备运维管理,方便运行管理人员的制定巡检计划、派工,巡检人员执行巡检、完成工单、巡检发现问题消缺,进行故障报修、跟进维修进度,满足日常巡检、设备维修保养需要。
(11)手机APP
APP支持Android、iOS操作系统,方便用户按能源分类、区域、车间、工序、班组、设备等不同维度掌握企业能源消耗、效率分析、同环比分析、能耗折标、用能预测、运行监视、异常报警等。
3.5 能耗监测系统产品选型

本方案从企业的基本情况出发,结合项目实践经验,提出建设能 耗管理系统的业务模块与方案。本方案采用企业网络环境下的能耗数 据采集,数据存储,数据查看,数据处理和数据管理的系统,提升公 司的能效管理能力,租户的计量收费,能耗统计与节能分析等。
4 结束语
参考文献
[1] 陈浩.计费系统架构设计及数据迁移[D]. 南京邮电大学, 2012.
[2] 李旺.浅谈企业能耗管理软件的开发与应用.
[3] 安科瑞企业微电网设计与应用手册.2020.06版.

江苏安科瑞电器制造有限公司是安科瑞电气股份有限公司[股票代码:300286.SZ]设在江苏江阴的生产基地,在智能电力仪表行业中采用无铅生产工艺、自动化生产检测设备;...

联系我们

地址:江苏省江阴市南闸东盟工业园区东盟路5号

电话:18706168052

邮箱:panli@email.acrel.cn

关注我们

友情链接: 江苏安科瑞官网 | 江苏安科瑞微电网研究院有限公司 | 微电网能量管理事业部

Copyright © 江苏安科瑞电器制造有限公司 备案号:苏ICP备08106144号-150 苏公网安备32028102003368号