技术文章

为企业微电网提供能效管理和用电安全解决方案

浅谈限流式保护器在文物建筑电气防火中的应用

责任编辑:安科瑞潘丽:18706168052 阅读量: 发表时间:2021-03-24 08:05
0
【摘要】中国是一个历史悠久的文明国家拥有5000年的历史。文物文物建筑历史悠久、风光璀璨。它们是我们祖先留给我们的丰富文化遗产。这些文化遗产具有很高的精神价值,文化价值和实用价值。所以加强文物建筑的消防安全工作具有非常重要的意义。
【关键词】文物 ;建筑 ;防火 ;设计:限流保护
1 文物建筑的防火必要性
中国文物建筑有很多都是使用木结构架为主要材料,并且使用梁、斗、柱一层一层搭筑建成的。文物建筑大部分是以木材为主,而木材容易着火,一旦发生火灾房间散热差,温度升温快特别容易炸燃。甚至还会有文物建筑是建在半山腰或山顶,消防车无法上去。还有一些文物建筑在城市里面,文物建筑一般都有院套院,门连门,台阶遍布,高低错落,消防人员救援就会特别困难。所以做好文物建筑防火措施是一项艰巨的任务。
2 文物建筑的火灾特点
2.1 火灾负荷高,燃烧条件好。
木材被广泛用作文物建筑中的建筑材料。由于文物建筑的木质构件多年来一直受到自然侵蚀,其含水量低,易燃烧。在它们周围的墙壁上,巨大的屋顶由木柱,木梁和斗拱支撑,它们结构紧凑,烟雾不易散热。整个结构,例如充满干燥木材的炉膛,在燃烧过程中产生高热量并累积大量木材分解。天然气使文物建筑易于轰击和倒塌。文物建筑一般都有涂漆, 屏风,悬挂窗帘和大量易燃装饰,这些装饰可能是旧电线,电气设备安装使用不当造成的或易燃织物漂浮在风中触动蜡烛等原因造成的。以及一些宗教活动,如在寺庙烧香,祭祀宫殿中的祖先,祭祀天地,烧香纸,用工人和居民用火烹饪,取暖和照明,如果不小心就会引发火灾。文物建筑的防雷电设施落后。其中一些已安装防雷设备但不符合安装要求。一旦被闪电击中,它们也会引起火灾。如果游客带打火机鞭炮等火源(尤其是烟头)都有可能会引起火灾。
2.2 没有防火间距,就会发生“火烧连营”的局面
因受古时候建筑艺术的局限性影响,文物建筑不符合现代基本的防火要求,甚至一些建筑物都是建在一起,没有任何间距,不仅没有防火隔间,也没有防火通道和安全撤离通道。大部分文物建筑都是运用庭院布局的“四合院”,形成一个古老的建筑群。
2.3 消防设备非常差,地理位置还特别偏远,缺水消防困难
一方面,文物建筑一般远离城镇,位于山坡或山顶,没有河流或远离河流特别远 ;城镇里偶尔也会有几个文物建筑也会因为高庭院墙壁,台阶过多,门窄栏杆高,不利于消防车即使进行救援,经常小火灾会导致重大灾害的形成,从而造成巨大经济损失。另一方面,由于种种原因,文物建筑单位资金相对紧张,而这些资金还不能保障购买灭火设备(如消防泵, 灭火设备和必要的自动报警器,自动灭火装置等)无法实施。甚至一些文物建筑既没有消防供水设施,也没有室内或室外的灭火设备,所以火灾后它们无法及时的进行补救。
2.4 火势强烈蔓延速度快且温度特别高
建筑面积大,跨度大,门窗种类多而杂,空气充足,气体对流快 ;而且屋顶结构紧凑,烟雾和热量不易散发,温度容易积聚从而导致火势的迅速蔓延。
3 建筑防火设计
如何在保证文物建筑完整性的前提下,成功确保这些建筑的防火安全,关键问题是找出文物建筑与消防安全之间的结合点,并有计划地分阶段和批量升级火控系统。
3.1 自动灾害报警系统
及时发现火灾,快速报警和及时灭火对文物建筑是重要的。安装适合的自动火灾报警系统是一项优先措施。通过对古文物建筑中各种火灾报警系统的对比分析,认为在文物建筑中安装无线火灾报警系统是较好的实现方法之一。无线火灾报警系统由控制面板,探测器,手动报警按钮和报警装置组成。所有设备都配有无线电收发器和收发器。除控制面板外,其他设备均由独立电池供电。该系统的大优点是不需要电缆布线。没有布线要求,不需要破坏建筑结构,不需要铺设任何管道,这对文物建筑防火是特别重要。
3.2 需要灭火设施
作者认为,古代文物建筑中的消防设备设置可以采用“户外加强,室内延迟”的概念。例如,在消防栓的设置中,室内消防栓应移至户外设置,即室外消防栓应安装在室外,并应设置显眼的标志。泵按钮启动张纸应安装在室外消防栓上,用于发生时火灾便于使用。同时为了防止灭火造成严重的水渍损害,可以用雾水枪代替直流水枪。同样,在室内安装必要的移动式灭火器,沙子和其他灭火设备,以扑灭初始火灾。通过这种方式,它不仅可以保护文物文物建筑免受火灾的伤害,而且不会影响文物建筑的美感,这符合文物建筑保护的观点。
3.3 设置防火间距和防火分段
对于扩建、改建和新建的文物建筑,应注意防火距离和防火分区。防火墙应按照“建筑防火设计规范”的要求建造,并应进行防火分区。
3.4 电路和设备
电线应铺设铜绝缘电线套管和金属管,电线不得直接敷设在可燃元件上;大厅内禁止使用碘化钨灯,电炉,电热炉等大功率照明灯具,使用的照明灯具不得接近易燃物。必要时可以加上限流、过载保护的装置来预防电气火灾。
3.5 避雷装置安装
安装前应按照建筑物防雷的有关要求进行,并在每年雷雨季节前进行检查和维护,确保其功能是否。
3.6 文物建筑中的各种木材,棉,亚麻,丝绸和羊毛织物 应隔离或者远离火源。
3.7 消防用餐场所的改造
餐厅用火消防场所要考虑 炉灶的位置和建设,炉灶远离文物集中的文物建筑或仓库。炉灶不应接近易燃建筑物。当烟囱穿过闷热的物品或屋顶时,应使用不易燃的材料隔热,并在上面装上防火帽,炉灶大厅的建筑材料应采用耐火材料建造。不能在使用时发生破裂或漏火。并且在使用的过程中要由专门的人员照看,不应该在周边累积木柴和草。做好饭后应立即取出过多燃料。使用油灯和蜡烛时,不应直接靠近可燃物质。灯罩上应安装灯罩,不应将灯罩放在纸罩上。油灯和蜡烛应固定在周围没有可燃材料的地方,并及时清除油污。添加灯油时,应熄灭灯泡。取暖的方式就是使用炉子,在木地板上设置炉子时,使用砖块或者用土垒形成不小于14厘米厚的隔热层,并且要在炉子出火口悬挂一定厚度的隔热板。
加强预防电气设计及安装措施
4.1 不断的加强施工单位资质的审核力度
如果想在电气设计过程中为安全的效果,施工团队有一定专业知识的员工来进行和完成。相关监管部门需要认真审查各承包商和分包商的具体资质,并提出相关改进意见和建议。然后,根据市场公平竞争等相关原则,进行一定的管理,终确定项目建设单位。
4.2 不断的加强对相关设备、材料的审核与管理
在文物建筑电气防火施工的全过程中,施工责任人员需要承担这一责任。同时,相关工程监理需要合理遵循相关责任制,从源头上控制和检查监督安全质量问题,使用的电气设备、材料需要通过招投标方式进行,从信誉良好的制造商处购买和使用。
4.3 加强电气施工人员队伍的建设
近些年来,随着我国当前在文物建筑电气防火安装、设计方面的技术的进步仍然有着很大的提高,对于施工、监工以及电气设计安全团队有着严格的要求,只有在这几方面多管齐下,才能从根本上杜绝电气的风险,此外,需要引进一些有过文物建筑施工方面的专业技术人才,以期能为相关的建筑行业做出更多、更大的贡献与奉献。
5安科瑞限流式保护器的介绍与选型
5.1限流式保护器的设计
电气防火限流式保护器可克服传统断路器、空气开关和监控设备存在的短路电流大、切断短路电流时间长、短路时产生的电弧火花大,以及使用寿命短等当弊端,发生短路故障时,能以微秒级速度快速限制短路电流以实现灭弧保护,从而能显著减少电气火灾事故,保障使用场所人员和财产的安全。
安科瑞ASCP200-1电气防火限流式保护器的主要元件是固态开关,不同于传统家用的空气开关(微断)。我们知道,传统空气开关的断开是一种机械运动过程,分断时间需要几十毫秒(一般30~50ms),带负载断开时通常伴随有电弧的产生。而固态开关的断开则是依靠半导体内部的载流子运动实现,分断时间微秒级,速度快,无电弧产生。
如图1所示,当发生短路故障时,传统空气开关在电流升至C点时才能动作,且无法瞬时切断电流,而固态开关则可以在电流升至B点时即瞬间切断短路电流。
浅谈限流式保护器在文物建筑电气防火中的应用 
1短路故障前后电流与时间关系图
从流过电阻的电流热量公式Q=I2Rt,可以很容易看出,传统空气开关与固态开关在短路时所释放的能量差别可以达到数千倍之多。因此当装配限流式保护器的回路发生短路故障时,就可以避免电弧的产生,从而降低了电气火灾。
5.2 ASCP200-1功能特点
浅谈限流式保护器在文物建筑电气防火中的应用
ASCP200-1型电气防火限流式保护器是单相限流式保护器,较大额定电流为63A。主要功能如下:
A)短路保护功能,线路发生短路故障时,能在150微秒内实现快速限流保护;
B)过载保护功能,线路持续过载时,保护器限流保护;
C)表内超温保护功能,保护器内部器件工作温度过高时,保护器限流保护;
D)过/欠压保护功能,线路欠压或过压时,保护器告警或限流保护(可设);
E)电缆温度监测功能,被测线缆温度超过报警设定值时,保护器告警或限流保护(可设);
F)漏电流监测功能,线路漏电超过报警设定值时,保护器告警或限流保护(可设);
G)通讯功能,保护器配置1路RS485接口,1路2G无线通讯,可以将数据发送到安科瑞Acrel-6000安全云平台,或第三方监控软件或平台,从而实现远程监控。
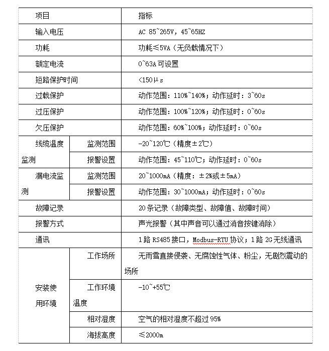
5.3 ASCP200-1技术参数
浅谈限流式保护器在文物建筑电气防火中的应用


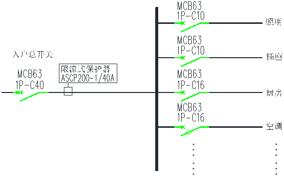
5.4应用方案图示 
ASCP200-1型电气防火限流式保护器建议安装在入户开关下端,额定电流值根据入户开关的具体规格进行设置,典型应用示意图如图2所示:
浅谈限流式保护器在文物建筑电气防火中的应用 
2 ASCP200-1家用防火解决方案安装示意图
5.5使用注意事项
在选用限流式保护器时,限流式保护器的设定的额定电流应该与其前上级的断路器的额定电流保持一致。例如,当限流式保护器输入端断路器的额定电流为32A时,应将限流式保护器的额定电流设置为32A。为保障限流式保护器的正常使用,严禁将其使用于与其前端断路器的额定电流不匹配的配电线路中。
ASCP200系列采用限流式保护器采用壁挂式安装,可以挂墙安装,也可以安装在箱体内,应确保安装场所无滴水、腐蚀性化学气体和沉淀物质,并注意环境温度和通风散热。
为确保可靠连接,接线时应按接线图进行,同时为了防止接头处接触电阻过大而导致局部过热,也避免因接触不良而导致保护器工作不正常,线头应采用合适大小的U形冷压头压接后,再插入保护器相应端子上并将螺钉拧紧压实。
保护器内部带有交流电,严禁非专业人士擅自打开产品外壳。保护器在使用期间,若被保护线路发生短路或过载故障而被限流保护时,保护器仍处于带电状态,不允许随意碰触用电线路的金属部分。待检查线路,并排除故障后,长按保护器的复位按键约2秒钟,使保护器恢复正常运行时。
当保护器因超温而发生限流保护时,则可能是因为负载电流过大,环境温度过高或通风散热不良等原因导致,可通过加强通风等措施,等保护器温度降下来后,再长按复位键,使保护器复位,恢复正常运行。
 
参考文献 
[1] 李冬梅.建筑电气防火设计中电线电缆的应用技术探析 [J]. 智库时代,201705):21-23.
[2] 郭军丽.电气防火大数据平台的建设及应用 [J]. 消防技术与产品信息,20183101):12-15
[3梁志毅.文物建筑电气防火设计要点与策略研究
[4]安科瑞企业微电网设计与应用手册,2020.06版

江苏安科瑞电器制造有限公司是安科瑞电气股份有限公司[股票代码:300286.SZ]设在江苏江阴的生产基地,在智能电力仪表行业中采用无铅生产工艺、自动化生产检测设备;...

联系我们

地址:江苏省江阴市南闸东盟工业园区东盟路5号

电话:18706168052

邮箱:panli@email.acrel.cn

关注我们

友情链接: 江苏安科瑞官网 | 江苏安科瑞微电网研究院有限公司 | 微电网能量管理事业部

Copyright © 江苏安科瑞电器制造有限公司 备案号:苏ICP备08106144号-150 苏公网安备32028102003368号