【摘要】高校图书馆是高校文化建设的重点,是知识密集、人才集中的特定场所,是人类文化传承和创新的基础性设施。但因读者群体多为师生和部分社会群众,火灾防患意识差,行为因素存在很大隐患,大部分人不具备消防应急处置技能和逃生、处突技能,一旦发生火灾险情,势必给图书馆藏带来不可估量的损失。因此,建立完善火灾隐患防御体系,做好消防防范措施具有非常重要的意义。
【关键词】高校图书馆;火灾隐患;防御体系
1高校图书馆火灾成因
尽管图书馆建筑中各类消防设施齐全,有完整的火灾自动报警系统、自动喷淋灭火系统,消防设施、器材、消防安全标志完好有效,但是人的不安全行为和物的不安全状态仍是图书馆内不可忽视的重要因素。
1.1 火种和易燃物带来的安全隐患
在读者众多、人员复杂、流动性大的高校图书馆内,工作人员的火种隐患检查不严格,导致有人蓄意夹带易燃易爆物品人馆,在馆内吸烟并随地乱扔烟头,这些都是不容小觑的安全隐患。
1.2 图书馆本身具有耐火等级低的特性
图书馆贮存的大量图书、报纸、杂志、胶片等都是可燃物,而书架、书柜、箱等多为木制品,室内装饰又多为可燃材料,火灾危险性较大,缺乏必要的防火分隔。
1.3用电不当引起的险情
很多高校图书馆内没有取暖设施,在冬季电力取暖、夏季取凉以及饮水等高负荷用电时,很有可能引起线路火灾隐患。甚至由于资金短缺等原因,很多高校对火灾怀侥幸心理,对消防设施和火灾防御的资金投入很少。
1.4没有专职消防安全员
图书馆因其借阅、流通功能限制,图书馆管理人员的主要职责局限于对图书和读者的管理,基本没有设置专职消防安全员,仅依靠学校保安人员进行日常巡逻检查,形成了重业务轻安全的事实。
2高校图书馆火灾隐患防御体系的建设
2.1 建立完善组织机构,明确火灾防御工作目标
高校图书馆要建立完善火灾隐患防御组织机构,落实“一岗双责”主体责任,主要负责人要履行责任人的职责,对图书馆火灾隐患防御工作全面负责;分管负责人要履行火灾隐患防御主要责任,对图书馆火灾防御工作抓好落实;值班工作人员根据自身责任履行直接任人职责,全面落实岗位消防安全责任制。图书馆要建立健全火灾隐患排查治理的长效机制,有效增强全体馆员和广大读者的消防安全意识,不断提高师生火灾防控能力和水平,杜绝各类消防安全事故的发生,营造良好的高校图书馆消防安全环境。
2.2 加强消防安全教育培训,提高火灾防御应急处置能力
利用新生入校、119宣传日等节点时间,邀请消防官兵入校进馆,对全体馆员和广大读者进行消防安全知识教育培训。定期开展消防应急处突演练。通过演练,使全体馆员和广大读者掌握火灾扑救、疏散群众、正确使用灭火器、火场逃生、火灾事故的预防等一系列知识,提高火灾防御处突能力。增强图书馆员和广大读者消防安全的责任感,筑牢图书馆消防安全“防火墙”。
2.3 加强制度建设,实现全员动态联动机制
高校图书馆应当建立健全火灾隐患防御制度,包括消防安全检查、值班巡逻、用电管理、火险隐患立案销案、火灾事故调查处理、易燃易爆危险物品、宣传及教育培训、火灾隐患防御工作奖惩等规章制度。用制度建设促进图书馆火灾隐患防御工作,促进图书馆各部门(室)之间的协调联动,实现图书馆各部门之间的动态联动,确保图书馆各部门之间火灾隐患防御保障无缝隙对接。
2.4 落实工作措施,做好火灾防御
2.4.1开展火灾隐患排查整治
图书馆应成立火灾隐患排查整治领导小组,制定隐患排查工作实施方案,定期开展火灾隐患排查整治工作,详列隐患排查内容,对存在火灾隐患的部门实行挂牌督办制度。排查重点应包括图书馆各部门执行规章制度情况;火灾防御安全操作规程建立和落实情况;组织读者进行火灾隐患教育培训情况;制定灭火和应急疏散预案并组织演练情况;图书馆消防通道、安全出口、疏散通道畅通情况;图书馆楼道安全疏散指示标志、应急照明设置及完好情况;馆内违章私拉乱接电线、使用电器等用电情况;读者违章携带火种情况;消火栓,防火卷帘及火灾自动报警、自动灭火、防排烟系统等自动消防设施完好情况;各部门工作人员值班、交接班记录等情况。针对排查出的薄弱环节和突出问题,图书馆火灾隐患排查领导小组应及时将问题反馈给相关部门,挂牌督办、限时整改。建立完善日常火灾隐患防御排查一整改一督查一检查的防御保证长效机制。
2.4.2加强对重点部位和特殊群体的监管
图书馆各部门应结合实际,详列日常检查内容,形成检查问题清单,由带班、值班人员每天进行火灾防御检查。对检查出的问题,及时上报带班领导,及时处置隐患。同时,应重点加强对图书馆内电源开关、插座、热水器等所有用电设施的巡查管理,杜绝大功率、易短路电器进入图书馆内;对馆内存有隐患的角落设立安全提示明显标志;对废纸篓内垃圾及时清理,防止蓄意带进火种、香烟的读者将烟头投入纸篓内引起火灾。对进入图书馆内的读者实行动火管理,禁止读者将火柴、打火机等火种带人图书馆内,对读者中的“瘾君子”重点监控,可将其所携带火种、香烟、易燃品存放在指定位置妥善保管。
2.4.3加强火灾隐患防御安全知识宣传
利用多种形式广泛开展图书馆火灾防御知识宣传,可在图书馆公共区域张贴消防安全知识宣传图片,公开区域安全负责人信息及投诉举报电话、119电话。充分利用视频传媒和广告栏开展消防公益宣传,让广大读者在耳濡目染中掌握消防知识,自觉做好火灾防御,提高火灾防御安全意识和自觉性,增强广大读者的自救自护能力。
2.4.4制定图书馆火灾防御应急预案,开展火灾防御应急演练
图书馆应制定图书馆专项火灾防御应急预案,落实应急处突组织、人员、设备和经费,定期开展火灾防御应急演练。通过演练,使全体工作人员和读者熟练掌握火灾防御“五个第一”、“四个能力”、“四懂”、“四会”内容。五个第一:第一时间发现火情,第一时间报警,第一时间扑救初期火灾,第一时间启动消防设备,第一时间组织人员疏散。四懂:懂得图书馆火灾的危险性,懂得火灾防御措施,懂得扑救方法,懂得逃生疏散的方法。四会:会使用消防器材,会报火警,会扑救初起火灾,会组织疏散逃生。四个能力:检查消除火灾隐患的能力,组织扑救初起火灾的能力,组织人员疏散逃生的能力,宣传教育培训能力,使图书馆全体丁作人员和读者将扑救初期火灾和紧急疏散的能力作为一项基本技能。
2.4.5加强图书馆火灾隐患防御信息建设
图书馆应建立火灾隐患防御信息报送制度,_I二作人员应将火灾防御情况与每日工作情况一并记录,对每日发生和处理情况通过签字交接形式移交下一班T作人员,每周汇总图书馆值班记录后形成部门火灾隐患防御信息。各部门上报的信息公开以电子滚动形式、宣传栏公告形式面向广大读者和工作人员宣传,引导广大读者对馆内火灾隐患防御的自律意识,形成完善的记录一上报一发布一记录的信息管理体系。同时,图书馆应完善消防设备、设施、器材、电子监控、工作人员检查整改、信息沟通等档案建设。
3高校图书馆火灾隐患防御工作考核
图书馆应建立完善火灾隐患防御工作考核机制,量化工作目标,明确考核细则,将图书馆火灾隐患防御工作作为一项重要指标纳入年度考核。考核内容应包括考核对象、考核内容及评分标准、考核时间、奖惩等内容。考核的对象应包括图书馆所有工作人员,考核内容应涵盖目标实现程度、职责落实情况和应急处突业绩。对在火灾隐患防御工作中玩忽职守的责任人取消其年度评先树优资格,对造成严重后果的行为责任人,将按照规章制度和有关规定处理,直至追究其法律责任。
4安科瑞限流式保护器的介绍与选型
4.1限流式保护器的设计
电气防火限流式保护器可有效克服传统断路器、空气开关和监控设备存在的短路电流大、切断短路电流时间长、短路时产生的电弧火花大,以及使用寿命短等当弊端,发生短路故障时,能以微秒级速度快速限制短路电流以实现灭弧保护,从而能显著减少电气火灾事故,保障使用场所人员和财产的安全。
安科瑞ASCP200-1电气防火限流式保护器的主要元件是固态开关,不同于传统家用的空气开关(微断)。我们知道,传统空气开关的断开是一种机械运动过程,分断时间需要几十毫秒(一般30~50ms),带负载断开时通常伴随有电弧的产生。而固态开关的断开则是依靠半导体内部的载流子运动实现,分断时间微秒级,速度快,无电弧产生。
如图1所示,当发生短路故障时,传统空气开关在电流升至C点时才能动作,且无法瞬时切断电流,而固态开关则可以在电流升至B点时即瞬间切断短路电流。
图1短路故障前后电流与时间关系图
从流过电阻的电流热量公式Q=I2Rt,可以很容易看出,传统空气开关与固态开关在短路时所释放的能量差别可以达到数千倍之多。因此当装配限流式保护器的回路发生短路故障时,就可以避免电弧的产生,从而有效降低了电气火灾。
4.2 ASCP200-1功能特点
ASCP200-1型电气防火限流式保护器是单相限流式保护器,较大额定电流为63A。主要功能如下:
A)短路保护功能,线路发生短路故障时,能在150微秒内实现快速限流保护;
B)过载保护功能,线路持续过载时,保护器限流保护;
C)表内超温保护功能,保护器内部器件工作温度过高时,保护器限流保护;
D)过/欠压保护功能,线路欠压或过压时,保护器告警或限流保护(可设);
E)电缆温度监测功能,被测线缆温度超过报警设定值时,保护器告警或限流保护(可设);
F)漏电流监测功能,线路漏电超过报警设定值时,保护器告警或限流保护(可设);
G)通讯功能,保护器配置1路RS485接口,1路2G无线通讯,可以将数据发送到安科瑞Acrel-6000安全云平台,或第三方监控软件或平台,从而实现远程监控。
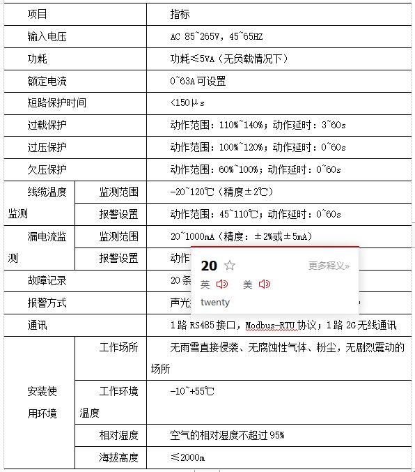
4.3 ASCP200-1技术参数
4.4应用方案图示
ASCP200-1型电气防火限流式保护器建议安装在入户开关下端,额定电流值根据入户开关的具体规格进行设置,典型应用示意图如图2所示:

图2 ASCP200-1家用防火解决方案安装示意图
4.5使用注意事项
在选用限流式保护器时,限流式保护器的设定的额定电流应该与其前一级的断路器的额定电流保持一致。例如,当限流式保护器输入端断路器的额定电流为32A时,应将限流式保护器的额定电流设置为32A。为保障限流式保护器的正常使用,严禁将其使用于与其前端断路器的额定电流不匹配的配电线路中。
ASCP200系列采用限流式保护器采用壁挂式安装,可以挂墙安装,也可以安装在箱体内,应确保安装场所无滴水、腐蚀性化学气体和沉淀物质,并注意环境温度和通风散热。
为确保可靠连接,接线时应按接线图进行,同时为了防止接头处接触电阻过大而导致局部过热,也避免因接触不良而导致保护器工作不正常,线头应采用合适大小的U形冷压头压接后,再插入保护器相应端子上并将螺钉拧紧压实。
保护器内部带有交流电,严禁非专业人士擅自打开产品外壳。保护器在使用期间,若被保护线路发生短路或过载故障而被限流保护时,保护器仍处于带电状态,不允许随意碰触用电线路的金属部分。待检查线路,并排除故障后,长按保护器的复位按键约2秒钟,使保护器恢复正常运行时。
当保护器因超温而发生限流保护时,则可能是因为负载电流过大,环境温度过高或通风散热不良等原因导致,可通过加强通风等措施,等保护器温度降下来后,再长按复位键,使保护器复位,恢复正常运行。
安科瑞能效管理系统包括变电所运维云平台、安全用电管理云平台、环保用电监管云平台、预付费管理( 系统 )云平台、泛在电力物联网云平台、智能变配电监控系统、电能质量治理系统、建筑能耗管理系统、工业企业能源管控平台、电气火灾监控系统、消防设备电源监控系统、防火门监控系统、消防应急照明和疏散指示系统、充电桩收费管理云平台、数据中心动环监控系统、电能管理系统、无线测温系统、智慧管廊综合监控和报警系统、智能照明控制系统、IT配电绝缘监测等系统及相关产品。
参考文献:
[1]于洪英.高校图书馆火灾隐患防御体系建设.
[2]安科瑞企业微电网设计与应用手册,2020.06版