技术文章

为企业微电网提供能效管理和用电安全解决方案

浅谈建筑能耗数据采集与传输系统设计及实现

责任编辑:安科瑞潘丽:18706168052 阅读量: 发表时间:2021-03-26 09:57
0

  摘要:简要介绍了建筑能耗监控的需求,结合工信部行业标准SJ-11662—2016《建筑能耗监控传感器网络系统技术要求》,分析了公共建筑设置能耗监控系统传感器网络的技术要求,详细阐述了能耗监控传感器网络系统的组成、构建原则、标识体系、传感器网络系统分层要求、信息传输及接口、传感器网络服务层要求等,可供建筑能耗监控传感器网络系统的设计及实施提供参考。

  关键词:建筑;能耗数据;采集;传输;系统设计

  0 前言

  面向建筑能耗监控系统的传感器网络技术重要性突出,应用前景广阔。在节能减排领域,建筑能耗占比显著,对建筑能耗实施监测及节能改造效果明显,国家也出台了诸多相关政策、要求,如建科[2008]114 号《国家机关办公建筑和大型公共建筑能耗监测系统分项能耗数据采集技术导则》。一些标准对能耗监测作了宏观层面的要求,如GB/T50378—2006《绿色建筑评价标准》等绿色建筑设计、验收及评价标准,提出建筑能耗监测是选项。因此,建筑能耗监控相关技术标准的研制是实施节能减排政策、推进绿色建筑建设的关键。

  本文对建筑能耗监控系统传感器网络系统技术进行研究,可为相关传感器网络的设计、施工、验收提供具体要求和参考。

  1 建筑能耗监控传感器网络需求分析

  构建建筑能耗监控传感器网络系统,需要从能耗指标、通用要求、接口要求、网关要求、建筑能耗监控系统传感器要求、建筑能耗监控传感器网络系统服务层要求等方面考虑具体技术要求,为建筑能耗监控系统中能耗参数检测和信息传输所设置的传感器网络系统提供技术指导。

  2 建筑能耗监控传感器网络组成

  建筑能耗监控传感器网络系统(体系)结构由感知层、承载层、服务层3个逻辑区域组成。

  建筑能耗监控传感器网络系统感知层分布在建筑耗能设备群中,负责各类耗能信息的采集、汇聚、处理和控制,利用传感器网络节点获得相应的能耗监测数据。承载层将传感器网络节点的耗能数据由感知层向服务层的连接端口传输,可包括建筑物内的自建专用网络、本地局域网、电信网、广电网、互联网等。

  建筑能耗监控传感器网络系统服务层主要负责数据及消息管理、数据存储、分析展示、诊断处理、信息展示功能。

  3 建筑能耗监控传感器网络构建原则

  建筑能耗监控传感器网络系统建立独立的网络,采用树形网络拓扑结构,在可靠性要求高的场所,设计为冗余树形结构或网状网络。

  网络设计时,考虑共用建筑内设置的 BAS、P-SCADA或其他能源设备监控系统所采集的数据,尽量利用这些网络实现能耗数据的汇聚和传输。

  建筑能耗监控传感器网络传感器的优化布置、设备选择在已有建筑能耗系统评价的基础上遵循按需布设、简化、准确的原则实施配置。

  感知层中各类介质传感器的检测精度与被检测介质在建筑内所占能耗比重相匹配。

  建筑能耗监控传感器网络系统承载层按照耗能设备、感知层传感器结点的布置环境选择有线、无线或混合的传输方式将感知层数据向服务层传输。无线传输方式可选用 GB15629.11—2003、ZigBee和无线网格网络等通信技术,推荐采用基于蜂窝的窄带物联网(NarrowBandInternetofThings,NB-IoT)License频段,可采用带内、保护带或独立载波等构建系统,发挥其覆盖广、连接多、成本低及功耗低等优势。

  4 建筑能耗监控传感器网络技术要求

  4.1感知层的接入应选择通信可靠性高的网络,遵循以下原则:

  (1)在建筑能耗监控传感器网络系统中,以太网的接入交换机选用工业级产品或其他具有较高可靠性及稳定性的产品。

  (2)感知层网络在网关接入时采用工业级产品。

  (3)感知层网络在无法采用以太网结构时,优先选用支持Profibus或TIA/EIA-485-A通信类的产品。

  (4)末端施工困难的场所或需采用无线通信的场所,选用工业级无线通信路由设备或租用性能可靠的专用带宽无线公网,以确保系统通信可靠。

  (5)在采用无线网络接入时,优先选用NB-IoT、GB15629.11—2003、ZigBee和无线网格网络等通信技术。NB-IoT满足万物互联及能耗数据传输需求,符合国家政策导向(工信厅通信函[2017]351号文),宜作为推荐技术。

  4.2承载层遵循以下原则:

  (1)信息传输缆线选用双绞线或光缆,双绞线规格不低于6类线。

  (2)网络汇聚层交换设备采用有路由功能的三层网络结构交换机,交换机的上行交换速率不低于 1000Mb/s。

  (3)核心交换层的引擎和电源模块采用冗余设计。

  (4)核心设备之间满足1000Mb/s以上的信息传输和交换能力。

  4.3服务层遵循以下原则:

  (1)建筑能耗监控系统应通过无线传感器网络采集能耗指标,并通过应用软件系统实现建筑能耗的监控,包括节能工作站和附属打印、显示设备、数据采集、数据存储、数据分析应用等功能的应用软件,节能知识存储和节能措施等模块。

  (2)配备双千兆网卡的企业级服务器、路由器或交换机、工作站以及防火墙、磁盘阵列、UPS电源等局域网设备。

  (3)服务器具有热备功能,热备软件可运行于NT、Linux和NCRUnix平台,实现2台服务器各自运行且相互热备份,支持远程灾难实时复制备份恢复系统。

  (4)各软件子系统之间彼此独立运行,便于系统维护,同时软件接口具有一致性、扩展性和兼容性。

  5 建筑能耗监控传感器网络系统信息传输及接口要求

  建筑物内感知层中各个传感器节点之间的信息传输方式优先选用有线点对点星形传输方式,采用网关、交换机或现场控制器汇聚信息;线缆敷设困难时无线网关以星形方式汇聚各个传感器节点所采集的信息。

  承载层的信息传输方式。优先选用建筑物内或建筑物之间敷设线缆的方式传输信息。不具备线缆敷设条件,采用建筑物内混合传输方式或建筑物之间的网状网络传输方式。

  数据接口要求。传感器与传感器结点之间的软件接口,包括数据格式和交互协议采用DDL、XML、API等标准数据通信接口。为保证能耗监控设备数据传输的性,对建筑内的能耗监测设备进行统一编码。

  通信接口要求。建筑能耗监控传感器网络系统通信规约优先选择TCP、UDP、CDT、OPC。此外,建筑能耗监控系统传感器包括建筑物中央空调系统运行监控适用的温度传感器、湿度传感器、水压传感器、风压传感器、风速传感器、流速传感器、CO2传感器、照度传感器、能耗计量传感器(数字水表、燃气表、热量表)等。依据以上传感器的检测值,完成建筑能耗监控系统统计,并提供建筑总能耗、总用电量及各分类、分项能耗量的月、季、年统计量。

  6 安科瑞能耗在线监测系统介绍

  6.1 系统概述

  Acrel-5000建筑能耗监测系统是用户端能源管理分析系统,在电能管理系统的基础上增加了对水、气、煤、油、热(冷)量等集中采集与分析,通过对用户端所有能耗进行细分和统计,以直观的数据和图表向管理人员或决策层展示各类能源的使用消耗情况,便于找出高耗能点或不合理的耗能习惯,有效节约能源,为用户进一步节能改造或设备升级提供准确的数据支撑。

  6.2 应用场所:

  (1)办公建筑(商务办公、国家机关办公建筑等);

  (2)商业建筑(商场、金融机构建筑等);

  (3)旅游建筑(宾馆饭店、娱乐场所等);

  (4)科教文卫建筑(文化、教育、科研、医疗卫生、体育建筑等);

  (5)通信建筑(邮电、通信、广播、电视、数据中心等);

  (6)交通运输建筑(机场、车站、码头建筑等)。

  6.3系统功能

  (1)登陆界面

  系统可以根据客户要求定制个性化的系统登录界面,登录界面所用的图片、 Logo等由用户提供。

  (2)综合能耗展示

  系统登陆成功进入主页面,主页面显示该建筑的建筑图片,建筑基本信息,建筑当月分项用电饼图和各种能源的消耗量。

  (3)支路能耗概况

  系统可以根据分类能耗的支路名称查询用能情况,显示当日和当月的用能峰值(电能对应大需量值)、当日用能、当月用能、当年用能以及昨天同期用能、上月同期用能、上年同期用能的比较情况。

  (4)支路用能

  系统可以统计各支路某段时间内逐日、逐周、逐月、逐季、逐年用能。

  (5)分项能耗概况

  系统可以按照动力、空调、插座等分项进行能耗统计与显示,支持用能饼图显示各分项过去31天的用能占比;堆积图显示各分项过去31天的能耗趋势;分项用能排名图显示被选中分项对应能耗值排名前10位的支路。

  (6)分项用能

  系统可以统计各分项某段时间内逐日、逐周、逐月、逐季、逐年用能(这里的支路须通过基础数据中分类分项的配置。)

  (7)部门能耗概况

  系统可以按照部门进行能耗统计与显示,并进行日同比分析图,饼图显示各部门过去31天的用能占比;堆积图显示各部门过去31天的能耗趋势;部门绩效考核对比图显示实际用能和用能目标值,当实际用能值大于目标值时,实际值标为红色。

  (8)区域能耗概况

  系统可以按照区域进行能耗统计与显示,日分项用能同比分析图显示不同区域的当日与昨日能耗柱状图;饼图显示各区域过去31天的用能占比;堆积图显示各区域过去31天的能耗趋势;区域用能排名图中显示被选中区域对应能耗值排名前10位的支路。

  (9)参数查询

  查询各回路戓支路某段时间内的参数,以曲线的形式反映趋势(具体可以查询的参数与安装的仪表有关,查询时不能跨月,且绘制曲线时以1分钟为间隔),电力参数可以多选。

  (10)数据检查

  系统可以统计某段时间内各回路与下级支路的用能差值,超过一定百分比后醒目显示(红色区域),确保计量体系的完整性、准确性。

  (11)非工作日用能分析

  系统可统计各支路工作日与非工作日的能耗情况。此处的工作日和非工作日是在基础数据中非工作日设置中配置的非工作日。

  (12)能耗数据同比环比分析

  系统可将各种类型(电、水、气)和各主要耗能设备的能耗与去年同期值和上月值进行同比环比分析,检验节能效果,根据分析结果执行节能绩效考核,以及节能目标的修正。

  (13)分时段用能统计

  在仪表带有复费率统计功能的前提下,系统可以采集电表内尖、峰、平、谷参数,并将数据存储到数据库中方便后期查询。不同时段可以分别设置用电单价,统计报表会呈现出分时段电能值与电费。

  (14)日月年报表

  系统提供方便的日月年报表统计功能,通过选择不同回路,报表类型,查询日期,生成对应报表。选中报表中的某一行数据,会自动显示对应的柱状图。

  (15)仪表网关断线报警

  系统通过能耗网关采集数据时,可以获得仪表的通讯状态。当系统判断仪表通讯中断时间大于10分钟时或网关通讯中断时间大于20分钟时,系统会弹窗或者通过铃铛报警,显示当前通讯中断的仪表或者网关。

  (16)图表导出

  系统可将分析统计的曲线、棒图、报表导出到Excel格式文件,以便于用户数据二次利用。

  (17)用户管理

  系统用户权限管理采用分级模式,为系统管理员、后勤管理人员、设备维护人员三级,进行访问权限管理,防止未授权的访问,并对所有操作自动进行带时标事件记录,可建立良好的反事故措施。

  (18)基础信息配置与维护

  系统可根据项目实际情况配置每块智能仪表所属的能耗类型和分项、归属区域、设备类型,这些数据将作为用能分析的基础信息。

  (19)人工录入数据

  系统提供数据手工录入功能,可录入仪表每天的抄表值与每天的用能值,用于后期报表统计。

  (20)远程访问功能(C/S模式)

  系统采用C/S架构设计,在任意一台连接广域网的计算机上安装Acrel-5000建筑能耗监测系统客户端软件即可实时访问该能耗监测系统。

  6.4 系统网络结构

  AcrelCloud-5000能耗管理云平台采用分层组网架构,将系统分为设备层、网络层、应用层。

  设备层:设备层作为平台数据来源的基础,通过仪表与传感器对参数进行监测和计量。

  网络层:网络层通过强大的协议转换功能将采集到的设备层的数据传递到应用层,起到承上启下的作用。

  应用层:应用层对设备层的数据进行分类、存储、统计分析,通过友好的人机界面为用户提供的体验。

浅谈建筑能耗数据采集与传输系统设计及实现

图5 系统结构

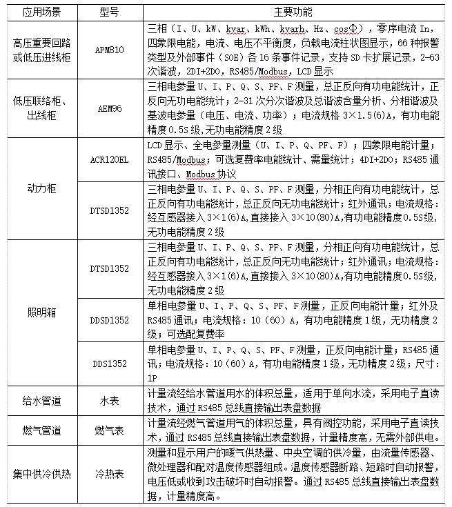
  6.5 能耗监测系统产品选型

浅谈建筑能耗数据采集与传输系统设计及实现

7 结束语

  建筑能耗监控传感器网络系统技术是建筑能耗监控系统中能耗参数检测和信息传输的关键技术,可为传感器网络的配置及实施提供技术指导,并促进建筑能耗监控系统向产业化方向发展,有益于提升建筑功能,便捷地提高建筑能源利用效率,降低建筑的 CO2 排放量。建筑能耗监控传感器网络系统技术的制订和推广应用,将在生态城市建设方面发挥显著作用,相关技术可为构建能耗监测传感器网络提供参考或借鉴。
     安科瑞能效管理系统包括变电所运维云平台安全用电管理云平台环保用电监管云平台预付费管理( 系统 )云平台、泛在电力物联网云平台、智能变配电监控系统、电能质量治理系统、建筑能耗管理系统、工业企业能源管控平台、电气火灾监控系统消防设备电源监控系统防火门监控系统消防应急照明和疏散指示系统充电桩收费管理云平台、数据中心动环监控系统、电能管理系统无线测温系统、智慧管廊综合监控和报警系统、智能照明控制系统、IT配电绝缘监测等系统及相关产品。

  【参考文献】

  [1]建筑能耗监控传感器网络系统技术要求:SJ/T11662—2016[S].

  [2]马瑞红. 建筑能耗数据采集与传输系统设计及实现.

  [3]安科瑞企业微电网设计与应用手册.2020.06版.

江苏安科瑞电器制造有限公司是安科瑞电气股份有限公司[股票代码:300286.SZ]设在江苏江阴的生产基地,在智能电力仪表行业中采用无铅生产工艺、自动化生产检测设备;...

联系我们

地址:江苏省江阴市南闸东盟工业园区东盟路5号

电话:18706168052

邮箱:panli@email.acrel.cn

关注我们

友情链接: 江苏安科瑞官网 | 江苏安科瑞微电网研究院有限公司 | 微电网能量管理事业部

Copyright © 江苏安科瑞电器制造有限公司 备案号:苏ICP备08106144号-150 苏公网安备32028102003368号