技术文章

为企业微电网提供能效管理和用电安全解决方案

浅谈重点用能单位端系统的建设模式

责任编辑:安科瑞潘丽:18706168052 阅读量: 发表时间:2021-03-26 09:27
0

  摘要:重点用能单位端系统,是对企业能源转换、输配、利用和回收实施动态监测和管理的信息系统,一般由能耗在线监测端设备、计量器具、工业控制系统、生产监控管理系统、管理信息系统、通信网络及相应的管理软件等组成。针对其建设模式,从招标工作、建设管理和运行三方面进行分析,对比各种建设模式的优缺点,并提出解决建议。

  关键词:能耗在线监测系统;重点用能单位端系统;能耗在线监测端设备;建设模式

  0 引言

  2017年9月25日,国家发展改革委、质检总局联合印发了《重点用能单位能耗在线监测系统推广建设工作方案》(发改环资〔2017〕1711号),方案中明确提出,“基本建成连接各省(区、市)、相关部门和行业数据共享的监测系”,“加快推进重点用能单位完善能源计量体系、提高能源管理精细化水平,促进互联网与节能工作深度融合,提高节能宏观调控能力,推动完成能源消费总量和强度‘双控’目标任务”。该方案的发布,标志着全国推广建设序幕正式拉开。

  2018年5月,国家发改委发布了《重点用能单位能耗在线监测系统技术规范(试行)》,对系统总体架构、省级平台功能、端设备功能、行业采集指标等进行了规范和指引。各省参照相关技术要求,逐步开展了省级平台建设和重点用能单位接入等工作。

  重点用能单位是整个系统的核心数据来源,但由于其涵盖的行业广泛、自身情况复杂且信息化水平参差不齐,因此重点用能单位端系统(以下简称“端系统”)的建设是能耗在线监测系统的重点和难点。本研究主要从招标工作、建设管理和运行三方面对端系统的建设模式进行分析,对比各种建设模式的优缺点,并提出解决建议,希望能起到抛砖引玉的作用,为相关政府部门推进端系统的建设提供思路。

  1 重点用能单位能耗在线监测系统介绍

  重点用能单位能耗在线监测系统采用“国家平台+省级平台+重点用能单位端系统”的架构,为各部委、各级节能主管部门和质监部门、重点用能单位等用户提供不同层次的服务。

  能耗数据的采集、预处理及上传是通过在用能单位侧部署的端系统实现的,按照《重点用能单位能耗在线监测系统技术规范(试行)》,每个用能单位的数据每天上传一次。总体架构如图1所示。

浅谈重点用能单位端系统的建设模式

图1 系统总体架构

  系统主要有三种业务流向:用能单位数据上传区政务外网前置机,政务外网前置机双发国家平台和省级平台,用户侧数据展现。

  2 端系统介绍

  根据《重点用能单位能耗在线监测系统技术规范(试行)》,端系统是对企业能源转换、输配、利用和回收实施动态监测和管理的信息系统,一般由能耗在线监测端设备(以下简称“端设备”)、计量器具、工业控制系统、生产监控管理系统、管理信息系统、通信网络及相应的管理软件等组成。

  而在实际建设中,端系统的建设则主要包括端设备及管理软件、计量器具、采集器及通信网络。其中,端设备及管理软件部署在重点用能单位,实现数据采集、分析、汇总、上传省级平台等功能;计量器具指提供标准采集接口的智能仪表;采集器和通信网络实现将智能仪表的数据上传至端设备。如图2所示。

浅谈重点用能单位端系统的建设模式

图2 端系统架构图

  3 端系统建设模式分析

  根据图3可知,端系统实际上包含两个层面。同时,结合省级平台,能耗监测系统整体可以抽象为核心层、汇聚层、接入层三个层面,即省级应用平台为系统的核心层,能耗监测端设备及软件为系统的汇聚层,企业侧的计量器具、采集器及通信网络等为系统的接入层,具体如图4所示。

浅谈重点用能单位端系统的建设模式

图3 能耗在线监测系统分层示意图

浅谈重点用能单位端系统的建设模式

图4 端系统建设模式一

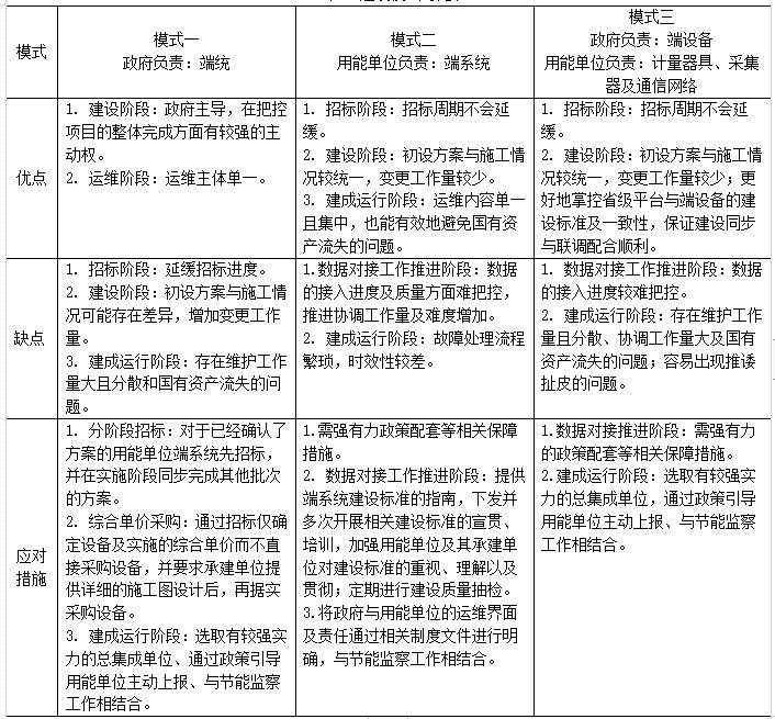
  省级平台一般都是由政府负责建设,而端系统的建设目前主要有三种模式。

  3.1模式一:政府主导端系统建设工作

  模式一,即端系统所涉及的端设备及管理软件、计量器具、采集器及通信网络全部由政府投资建设。

  3.1.1优点

  建设阶段:政府主导,在把控项目的整体完成方面有较强的主动权。将数据从采集、汇聚、上传的全套工作交由有经验的专业承建单位完成,能地规避用能单位在数据采集接入方面的能力弱、拖沓的问题,保证项目进度的统一安排和整体推进,有利于贯彻统一的建设标准及施工质量管控。

  运维阶段:运维主体单一。单个用能单位的数据采集、汇聚、上传的全套建设一般是交由一个承建单位完成,因此,每个用能单位的运维工作都由对应的承建单位负责,当出现任何故障时,业主只需委托承建单位处理即可,运维责任清晰,不会出现推诿扯皮的问题。

  3.1.2缺点

  招标阶段:延缓招标进度。用能单位在计量器具、采集器及通信网络的配备均是个性化方案,因此一般需要在用能单位的初步设计方案完成后进行招标。

  建设阶段:初步设计方案与施工情况可能存在差异,增加变更工作量。由于计量器具、采集器及通信网络的配备都与用能单位的内部情况息息相关,因此,用能单位内部的生产调整(比如增加或者减少生产线)都有可能导致施工阶段所需的上述设备与原设计内容有所变化。

  建成运行阶段:存在维护工作量大且分散和国有资产流失的问题。政府部门需要长期投入精力和资金对系统进行维护;同时,企业关停可能导致端系统相关设备的遗失,造成国有资产流失。

  3.1.3解决措施建议

  分阶段招标:对于已经确认了方案的用能单位端系统先招标,并在实施阶段同步完成其他批次的方案。

  综合单价采购:通过招标仅确定设备及实施的综合单价而不直接采购设备,并要求承建单位提供详细的施工图设计后,再据实采购设备。同时,要求用能单位签章确定施工图方案。

  建成运行阶段:首先,尽量选取有较强实力的总集成单位,并在招标阶段提前确定后期运维费率,保证运维工作的稳定性。其次,通过政策引导用能单位主动上报,例如,逐步推进在线节能考核,以能耗在线监测获取的数据为主要参考,以此强化在线监测的作用,提高用能单位的重视程度。第三,与节能监察工作相结合。

  3.2模式二:用能单位主导端系统建设工作

  模式二,即端系统所涉及的端设备及管理软件、计量器具、采集器及通信网络全部由政府投资建设。如图5所示。

浅谈重点用能单位端系统的建设模式

图5 端系统建设模式二

  3.2.1优点

  招标阶段:招标周期不会延缓。政府部门的建设工作仅涉及省级平台,在完成项目的初步设计批复后即可进行招标。

  建设阶段:政府部门的建设管理内容相对简单,工作重点清晰,初步设计方案与实施情况一般较统一,变更工作量较少。

  建成运行阶段:只涉及省级平台而不涉及用能单位侧的设备,因此系统运维内容单一且集中,也能地避免国有资产流失的问题。

  3.2.2缺点

  数据对接工作推进阶段:工作的重点及难点主要在端系统与省级平台的对接。数据的接入进度及质量方面较难把控,政府部门需要对接多个用能单位,推进协调工作量及难度增加。首先,由于用能单位自身的信息化能力及配合程度参差不齐,能力差、不配合的用能单位其数据接入存在较大困难,可能成为工作推进的瓶颈,进而影响整体数据接入进度。其次,用能单位选取的承建单位的能力水平难以保证,可能存在对相关技术规范理解不到位的情况,进而导致端系统上传数据工作的反复和数据质量不高。同时,政府部门除了协调用能单位配合,还需要管控用能单位自主实施的建设内容和质量,间接管理督促用能单位选定的承建单位。

  建成运行阶段:若出现多个端系统故障的情况,政府部门需要首先督促多个用能单位,再由其联系承建单位进行故障处理,流程繁琐,时效性较差。

  3.2.3解决措施建议

  需强有力政策配套等相关保障措施,例如,对端系统的建设给予一定的财政支持。这些保障措施,既要能充分调动用能单位的积极性,同时也要有较强力度的强制性。

  在数据对接工作推进阶段,提供端系统建设标准的指南,下发并多次开展相关建设标准的宣贯、培训,加强用能单位及其承建单位对建设标准的重视、理解以及贯彻;定期进行建设质量抽检。

  将政府与用能单位的运维界面及责任通过相关制度文件进行明确,配套相应的政策措施进行保障,并加强日常的节能监察工作予以常态化管理。

  3.3模式三:政府配发端设备,用能单位主导采集建设工作

  模式三,即端系统所涉及的端设备及管理软件由政府投资建设,计量器具、采集器及通信网络则交由用能单位负责建设。如图6所示。

浅谈重点用能单位端系统的建设模式

图6 端系统建设模式三

  3.3.1优点

  招标阶段:招标周期不会延缓。政府主导的建设内容涉及省级平台和端设备及管理软件,属于相对单一且标准的建设内容,采购内容比较固定,一般不需要分批次招标,因而招标周期较短。

  建设阶段:首先,初步设计方案与实施情况一般较统一,变更工作量较少。在用能单位侧的建设内容仅涉及端设备,且大多数用能单位一般配备1台端设备,因此通过调研基本能保证方案与实施一致。其次,政府部门能更好地掌控省级平台与端设备的建设标准及一致性,保证建设同步与联调配合的顺利。

  3.3.2缺点

  数据对接工作推进阶段:工作的重点及难点主要在端设备与计量器具的数据对接。仍然存在用能单位因自身的信息化能力及配合程度参差不齐,影响整体数据接入进度的情况。

  建成运行阶段:存在维护工作量且分散、协调工作量大及国有资产流失的问题。首先,政府部门需要长期投入精力和资金对部署在用能单位的端设备进行维护。其次,由于用能单位内部的建设一般会存在两家承建单位(即端设备及管理软件部分的承建单位,计量器具、采集器及通信网络部分的承建单位),当出现故障时,需要两家用能单位配合处理,容易出现推诿扯皮的问题。第三,也可能会出现因企业关停而导致端设备遗失的风险。

  3.3.3解决措施建议

  数据对接推进阶段:需强有力的政策配套等相关保障措施,例如,对用能单位建设内容给予一定的财政支持,同时也要有较强力度的强制性,加强日常的节能监察工作予以常态化管理,提高用能单位的配合度。

  建成运行阶段:首先,尽量选取有较强实力的总集成单位,并在招标阶段提前确定后期运维费率,保证运维工作的稳定性。其次,通过政策引导用能单位主动上报,例如,逐步推进在线节能考核,以能耗在线监测获取的数据为主要参考,以此强化在线监测的作用,提高用能单位的重视程度。第三,与节能监察工作相结合。

  3.4建设模式对比表

  表1 建设模式对比表

浅谈重点用能单位端系统的建设模式

  4 安科瑞重点用能单位能耗在线监测系统

  根据《重点用能单位能耗在线监测系统推广建设工作方案》的要求,重点用能单位接入端系统部署在重点用能单位内部,由重点用能单位负责建设。

  主要功能:通过计量仪表、工控系统等采集、汇总本单位能耗数据,将数据上传至省级平台,或直接上传至国家平台;重点用能单位接入端系统要通过网闸、防火墙、隔离等安全措施,确保内部系统安全和数据安全;要具备远程升级维保、一端多传、接收国家和省级平台推送信息和用能单位自身能源管理所需的功能。

  安科瑞可为企业接入端系统提供完整解决方案:

浅谈重点用能单位端系统的建设模式

  4.1端设备

  企业接入端系统需要从生产过程控制系统中采集能耗相关数据,考虑到企业生产网络与办公网络(互联网) 之间并不互通的实际情况,企业接入端系统将通过具备2+1架构的物理隔离装置--能耗在线监测端设备,实现生产网络和办公网络之间的物理连接,在数据传递过程中确保从生产网络(内网)获取的能耗数据以单向传递、隔离加密、文件摆渡的形式安全传递到办公网络(外网),再通过外网主机侧的CA数字认证证书进行身份认证识别后上传至省(市)级平台。结构如图所示:

浅谈重点用能单位端系统的建设模式

4.1.1端设备硬件参数

浅谈重点用能单位端系统的建设模式

(1)单主板采用低功耗处理器;

  (2)单主板内存大小4G;

  (3)硬盘:64G 固态硬盘;

  (4)独立双主机“2+1”架构非IP物理隔离;

  (5)带VGA接口,可外接显示器,便于现场维护操作;

  (6)双冗余开关电源,互为备用、支持热插拔,保障端设备的可靠性,具有电源故障声光报警功能;

  (7)8路RS485串口;

  (8)4路千兆以太网;

  (9)4个USB接口,可用于CA证书接口;

  4.1.2端设备软件功能

  (1)支持从现场的仪表通过Modbus(GB/T19582)、DL/T645、CJ/T188等协议采集需要的能耗实时数据,并进行汇总生成上报的能耗数据;

  (2)支持从能源网关、DTU、SCADA通过Modbus TCP(GB/T19582)、能耗协议等上传的能耗实时数据,并进行汇总生成上报的能耗数据;

  (3)支持从自动化信息系统通过OPC协议采集需要的能耗实时数据,并进行汇总生成上报的能耗数据;

  (4)支持手工填报数据:对于不具备在线采集条件的数据,提供手工填报数据上传;

  (5)具有基础数据处理、本地存储功能,本地历史数据可存储6个月以上;

  (6)可根据项目情况录入企业基本信息、企业生产层级结构、计量器具档案信息、端设备信息、数据采集项信息等各类基本信息;

  (7)按照《NHJC-04-2018 重点用能单位能耗在线监测系统技术规范-端设备接口协议规范》的要求往国家或省级平台上传数据;

  (8)支持断线缓存,保证数据的连续性;

  (9)端设备平台方便用户使用、配置;

  (10)支持人工补录、远程升级;

  (11)用能数据集抄;

  (12)数据上传日志。

  4.2 ANet系列能源网关

  ANet系列能源网关,可将企业内分散的能源计量器具集中采集后上传至端设备,满足国家办公机关、大型公共建筑、工业企业等能源管理系统中对于水、电、气、油、冷量、热量等各种形式的能耗计量及分项数据采集需求,搭配简单易用的数据配置软件工具,可以快速配置所需采集数据及上传数据中心等各项参数信息。

浅谈重点用能单位端系统的建设模式

4.2.1能源网关硬件参数

浅谈重点用能单位端系统的建设模式

4.2.2软件功能

  (1)支持多种仪表协议:支持 DL/T645 、GB/T 19582-200(Modbus)、 CJ/T 188-2004 等;

  (2)Modbus TCP 实时数据转发;

  (3)分项计量 Xml 数据报文定时上传;

  (4)数据AES加密;

  (5)断点续传;

  (6)数据存储;

  (7)远程配置及维护;

  4.2.3相关报告及证书

  (1)GB/T 17626.2-2018《电磁兼容试验和测量技术静电放电抗扰度试验》4级。

  (2)GB/T 17626.6-2017《电磁兼容试验和测量技术射频电磁场辐射抗扰度实验》3级。

  (3)GB/T 17626.4-2018《电磁兼容试验和测量技术电快速瞬变脉冲群抗扰度试验》4级。

  (4)GB/T 17626.5-2019《电磁兼容 试验和测量技术 浪涌(冲击)抗扰度试验》4级。

  (5)GB 9254-2016《信息技术设备的无线电骚扰限值和测量方法》合格。

浅谈重点用能单位端系统的建设模式

浅谈重点用能单位端系统的建设模式

浅谈重点用能单位端系统的建设模式

  4.3设备选型

浅谈重点用能单位端系统的建设模式

  5 结束语

  端系统的上述常见三种建设模式各有优缺点。具体选择哪种建设模式,还需要政府部门充分结合地区自身的经济情况、用能单位配合度等因素综合考虑。

  端系统的建成只是重点用能单位能耗在线监测工作推进的一个基础,后期还需要相关政策的跟进及宣传,才能更好地形成政府鼓励、用能单位认可并积极配合的良性大环境,从而推动能耗在线监测工作的持续发展。
     安科瑞能效管理系统包括变电所运维云平台安全用电管理云平台环保用电监管云平台预付费管理( 系统 )云平台、泛在电力物联网云平台、智能变配电监控系统、电能质量治理系统、建筑能耗管理系统、工业企业能源管控平台、电气火灾监控系统消防设备电源监控系统防火门监控系统消防应急照明和疏散指示系统充电桩收费管理云平台、数据中心动环监控系统、电能管理系统无线测温系统、智慧管廊综合监控和报警系统、智能照明控制系统、IT配电绝缘监测等系统及相关产品。

  【参考文献】

  [1]卢苗.重点用能单位端系统建设模式探讨[J].江苏通信,2020,36(06):76-81.

  [2]安科瑞重点用能单位能耗在线监测系统.2020.10版

江苏安科瑞电器制造有限公司是安科瑞电气股份有限公司[股票代码:300286.SZ]设在江苏江阴的生产基地,在智能电力仪表行业中采用无铅生产工艺、自动化生产检测设备;...

联系我们

地址:江苏省江阴市南闸东盟工业园区东盟路5号

电话:18706168052

邮箱:panli@email.acrel.cn

关注我们

友情链接: 江苏安科瑞官网 | 江苏安科瑞微电网研究院有限公司 | 微电网能量管理事业部

Copyright © 江苏安科瑞电器制造有限公司 备案号:苏ICP备08106144号-150 苏公网安备32028102003368号