技术文章

为企业微电网提供能效管理和用电安全解决方案

浅谈电力系统中电动机智能保护系统设计

责任编辑:安科瑞潘丽:18706168052 阅读量: 发表时间:2021-03-26 09:08
0

  摘要:电动机是电力企业中基础性机电设备,其实际运行中受多方面因素影响,运行中可能

  会出现一系列故障,导致电动机出现问题,影响电力系统稳定生产,甚至会导致安全事故发生。因此,研究电力系统中电动机智能保护系统,是降低电动机故障发生的措施,文章对电动机智能保护系统的硬件 DSP 及网络软件设计深入分析, 旨在为实际电力系统中应用电动机智能保护系统提供有力参考。

  关键词:电力系统;电动机;智能保护;系统

  0 引言

  我国经济快速发展中,电力企业为各项生产生活提供电力支持,而电动机是电力系统中基础性设备,其在电力能源中占有重要地位。社会对电力需求越来越大,使优化电动机,实现智能控制成为电气企业首要待解决问题。电动机自身传动系统简单,应用广泛。但是其自身发生故障后,会导致系统不能稳定运行,给电力企业造成一定经济损失,严重的还会对工作人员造成人身伤害。下文以电力系统电动机智能保护系统研究进行详细分析,旨在为合理使用电动机智能保护系统奠定坚实的基础。

  1 电动机保护系统发展及现状

  电动机保护装置发展中,经历不同时期变化,开始其为机械式双金属热继电器,经科学技术进步影响,后发展为双金属温度开关保护,当下,电动机保护系统已经发展现代化电子式电动机控制。

  1.1 机械式双金属热继电器保护

  热继电器(如图1所示)是20世纪50年代由苏联引进的金属片机械式电动机保护设备,该设备能够实现对电动机过载运行合理保护,自身具有反时限性,结构简便。但是该设备自身功能具有单一性,热继电器自身特热量时间常数小,对于一些特殊电动机(大惯量、重载起动)不能适用,容易出现堵转保护现象。

浅谈电力系统中电动机智能保护系统设计

图 1 德力西 JR36-20 热继电器示意图

  1.2 电子式电动机保护装置

  在电子技术成熟的工业时代,以电子模拟为支持的多功能保护装置替代了机械式双金属热继电器保护。电子式电动机发展已久,开始为晶体管支持下的电子式电动机,后发展到以集成电路为支持,可满足低压电动机保护需求的功能性电子式电动机。当今时代背景下,电子式电动机保护装置已经不单单是保护取样,其更多的在于电压取样及电流取样两种形式。

  1.3 微机型电动机保护装置

  微机型电动机保护装置技术是在微机技术及计算机技术支持下,将电动机机电控制向自动化智能控制过渡体现。将集成电路融入到微型处理器及DSP芯片中,可以实现率的信号处理及通讯工作。智能化保护装置以综合保护装置为支持,可以实现对电机的断相、过载、短路、欠压、三相不平衡、堵转、漏电等监测及控制。此外,这种微机型电动机保护装置能够和不同的传感器配合工作,对电动机实现在线检测,对电动机存在故障或早期故障判断并保护,实现远程检测和智能控制。在保护装置和远程计算机数据交互后,其自身实现遥感、遥控功能,储存大量实时数据,同时提高控制系统自动化水平。

  2 电力系统电动机智能保护内容

  2.1 短路

  短路保护应遵从相敏保护原则,将起动电流及短路电流区分恰当,确保系统保护的可行性。例如,在鼠笼式三相异步电动机保护上,其额定功率为工作电流5倍。电磁保护装置中,要脱离起动电流工作,若电动机容量大,起动电流将会接近电动机短路电流。不能单纯分析电流辐射值,避免不合理判断引起拒动或误动现象。在电动机启动时,功率因数较小,线路短路后,电感效应较低,相应功率因数较大。

  2.2 过载

  过载保护中,应遵循自适应反时限保护,以规范操作获取β(过载倍数),根据电动机容许过载时间(t),以:

  t=1500ln(β2-α) (1)

  通过此公式计算实际允许过载时间量,在考虑到实际允许过载时间量的同时,还要考虑到热积累的升温问题,以

  t2=β22/β12xt1(t1-△t) (2)

  以上述公式,计算允许过载时间,以强化对电动机过载保护,实现冷态及热态积分,从而达到应用长时间电动机冷态特征的目的。

  2.3 断相

  实际的断相保护中,其短路则存在正序电流分量和负序电流分量。设计可利用这一优势,使故障发生可形成对电流的充分保护,设计科学保护装置。保护装置中,可以反映故障分量,实现对故障整定值的简化选择,提高装置的整体整体灵活性。传统负序保护其主要是应用负序电流过滤器,以此获取信号信息,传统负序保护输入和负序电流有必要联系。若采用传统负序保护,则需应用硬件滤序器,其硬件设备上成本消耗多大,参数调试复杂,可行性较差。应以智能化保护装置为支持,以交流采样为的主要方式,获取瞬时值,进而对采样频率、负序分量等内容进行优化处理,确保系统稳定。

  2.4 电压

  电压保护上,其分为失压保护、欠压保护及过压保护等。对于过压保护及欠压保护,在一定延时后,单片机将发出跳闸命令,消除过压及欠压干扰。若电源电压消失,则电力系统电动机会发生停车,引起失压保护。失压保护下电源恢复正常工作,但是电动机将不再自动开启或解除闭锁。电动机开启之前,应检测供电线路是否正常。若发现断相故障,则要以信号方式闭锁回路,电机不再启动,同时对故障进行报警,显示故障。若无故障,则电动机正常启动。

  3 电力系统中电动机智能保护系统设计

  当下我国电力系统中存在多种电动机保护措施,但是其实际应用中效果并不理想,电力系统中对电动机控制效果并不理想。保护性设备自身可靠性较差、保护功能单一性、特性未完善等问题将导致其通信、界面、速度等不能满足电力企业需求。因此,要有针对性的对电动机智能保护系统进行研究分析,以此满足用电用户需求、电力企业需求。在数字信号处理技术不断发展的时代背景下,数字信号处理运算效率高,能够优化电力系统电动机智能保系统。要针对单片机、DSP的性价比,合理选择处理器,对微机保护装置进行优化设计。

  3.1 三相异步电动机保护判据

  三相异步电机如图2所示,对其保护,要先找出需保护判据,操作针对现有科研成果进行分析,分析电机保护原理,将其和实际电力系统联系起来,了解电动机的工作原理。同时,要确保电动机智能保护系统具有通用性,能够适用于不同的电力系统当中,确保其保护曲线及保护动作程序和电力规范相吻合,对保护装置中保护曲线进行定制,根据不同电动机需求进行科学修改。

浅谈电力系统中电动机智能保护系统设计

图 2 西门子三相异步电机示意图

  3.2 硬件电路设计

  硬件电路设计主要以电流电压互感器、电压形成电路、采用保持电路等处罚,将不同通道电能转化为电压值,将其输送到DSP中A/D合转换电路中进行转换,再根据实际结果和标准值比对,判断是否存在故障,若存在故障则跳闸并发出报警,记录事件发生时间、故障性质等,实现对电力系统中电动机合理保护。其主要以DSP系统、前向输入、开关输入输出、人机交互及通信系统组成。

  3.2.1 信号预处理设计

  将实际搜集的电流的信号,经阻容低通滤波器净化之后,将信号以运放电路处理为电路允许的弱电压信号。

  3.2.2 DSP电路设计

  T1公司的DSP芯片属于哈佛结构改建,在数据总线及程序总线间局部交叉,数据可在程序存储器中储存,被算术运算使用,体现芯片灵活性。可调度两独立总线,确保处理能力效率高,减少储存器读取指令时间,提高运行速度。TMS320LF2407A数字信号处理器属于微控制器,具有高集成特点,将高性能DSP内核及微控制器外设功能集中在单片上,实现对MCU(传统多微处理器)及多片设计的理想替代,将DSP的实时性、性处理及外设功能集中起来,使控制系统具备40MIPS/秒的处理速度,以LF2407A DSP控制器实现远超16位微控制器的工作能力。

  该控制器以静态CMOS为支持,使供电电压降到3.3V,控制器整体消耗较小。40MIPS高速执行速度使指令周期在25ns(40MHz),实时控制稳定。片内有32K字x16位Flash程序处理器,以2.5K字x16位RAM,544字双端口RAM (DARAM),2K字单口RAM(SARAM)。事件管理上以EVA和EVB为管理模块,其包括两个16为定时器(通用),8个16为PWM(脉宽调制)通道,通过设备联动实现三相反相器控制,脉宽调制中心及边缘校正。防治可编程脉宽调制击穿故障,形成死区控制。设置16通道同步A/D转换其,在交流异步电动机、无刷直流电动机、步进电动机、多级电动机、开关磁阻电动机等控制上有良好的应用效果。

  外围电路设计上,LF2407A通过外部变压设备将220V交流电转化为5V直流电供应,但LF2407A芯片只支持3.3V电压,在电路设计中要将5V电源转化为3.3V电压,为CPU实现供应(采用TPS76833QPWP为转换芯片,转换5V电压为3.3V)。5V电源输入端以2mm插口设计,电源功率要求在5V、750mA。

  微机系统中,未防止系统加电或电源“掉电”故障发生,要合理规划复位电路及电压监视电路。以TL7705CP(美国德州仪器公司产)集成电路电源电压监视器组成复位电路,对电源电压监控。在使用中,TL7705CP以220V电源供电,线路停电保护装置输入电压下降到4.75V(从5V下降)时,系统复位,原高电平变为低电平,并产生外部中断提醒信号,子程序将DSP内RAM数据及寄存器内容在电源电压耗尽之前迅速存入非易失性储存器中,确保数据记录完整可靠。

  外围电路中配备电源电路、监控电路及时钟电路,确保DSP电路可靠。

  3.2.3 键盘显示电路

  键盘显示电路是人机交互的重要内容,需保证其正常反应系统运行状态及运行参数,发生电动机故障时显示故障参数及故障类型,以键盘将整定值输入、修改,对历史故障准确查询记录,实现智能化、人性化操作设计。

  3.2.4 上位机通信设计

  以机械接口、电气接口、微处理器输出口连接,实现电动机智能保护及PC机通信结合,实现对设备的远程操作,操作人员可实现遥控操作,及时通知运行人员设备运行情况。

  3.3 软件程序设计

  电动机智能保护系统软件设计分为主控制模块及定时器中断处理设计。

  3.3.1 主控模块设计

  主控模块为主程序,属系统核心部分,起通过对各个功能性模块调整,对各个参数进行检测、分析并判断,进而实现一系列的保护控制实施。下位机上电,自行系统检测,对CPU、RAM、ROM、A/D等内容自行检测,若发现硬件存在故障,则停止检测及时报警,待恰当处理后,进行系统初始化。电动机送电之前,对其漏电检测,检测供电线路及电动机是否存在漏电风险,若发现电动机或供电线路存在绝缘性问题,则不予供电,并发出警报。在地绝缘电

  阻高于整定电阻时,可对电动机正常供电。

  3.3.2 定时器中断处理模块设计

  定时器中断处理模块需对数据采集、处理、判断故障、执行保护措施等内容,可以网络为基础,实现在线检测电动机状态。以定时器中断程序进入,保护现场,对电力系统中电动机电压、电流采样分析,计算电动机电压及电流,判断其启动状态。未启动,则分析是否有短路、断相、接地等问题发生,及时采取速断保护设备。启动状态正常,则分析是否存在启动故障,若无启动故障,实现启动保护。

  软件程序设计是以各类编程语言、程序实现保护装置需实现的功能,以系统自检、初始化、开关量输入输出、A/D采样、参数计算、电机启动保护、电机运行保护、相应键盘、显示、CAN总线通讯等模块构成。不同模块可独立工作,各个接口涉及简单,避免程序冗余造成智能设备工作效率下降,要尽可能缩短程序开发实际周期。

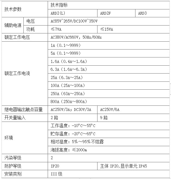
  4.安科瑞智能电动机保护器介绍

  4.1产品介绍

  智能电动机保护器(以下简称保护器),采用单片机技术,具有抗干扰能力强、工作稳定可靠、数字化、智能化、网络化等特点。保护器能对电动机运行过程中出现的过载、断相、不平衡、欠载、接地/漏电、堵转、阻塞、外部故障等多种情况进行保护,并设有SOE故障事件记录功能,方便现场维护人员查找故障原因。适用于煤矿、石化、冶炼、电力、以及民用建筑等领域。本保护器具有RS485远程通讯接口,DC4-20mA模拟量输出,方便与PLC、PC等控制机组成网络系统。实现电动机运行的远程监控。

  4.2技术参数

  4.2.1数字式电动机保护器

浅谈电力系统中电动机智能保护系统设计

4.2.2模块式电动机保护器

浅谈电力系统中电动机智能保护系统设计

  4.3产品选型

浅谈电力系统中电动机智能保护系统设计

浅谈电力系统中电动机智能保护系统设计

  5.结束语

  综上所述,对电力系统中电动机智能保护系统的分析,要了解电动机保护系统发展及现状,了解电力系统电动机智能保护内容,再次基础上分析电力系统中电动机智能保护系统设计内容。当下电力系统持续发展中,应重视对电动机的保护,针对异步电动机实施智能化保护。通过应用DSP数字保护系统及计算机网络技术,实现高校的信号处理,以集成电路为支持,提高保护装置计算能力,进而实现对电动机故障的迅速参照和处理,确保电动机稳定工作,促进我国电力企业可持续发展。
     安科瑞能效管理系统包括变电所运维云平台安全用电管理云平台环保用电监管云平台预付费管理( 系统 )云平台、泛在电力物联网云平台、智能变配电监控系统、电能质量治理系统、建筑能耗管理系统、工业企业能源管控平台、电气火灾监控系统消防设备电源监控系统防火门监控系统消防应急照明和疏散指示系统充电桩收费管理云平台、数据中心动环监控系统、电能管理系统无线测温系统、智慧管廊综合监控和报警系统、智能照明控制系统、IT配电绝缘监测等系统及相关产品。

  参考文献

  [1]冯星辉, 张修太 ,翟亚芳.智能型低压电动机保护装置的研究与设计 [J]. 电子器件 ,2015(3),P671-675.

  [2]张 倩.电力系统中电动机智能保护系统探索

  [3]安科瑞企业微电网设计与应用手册.2020.06版

江苏安科瑞电器制造有限公司是安科瑞电气股份有限公司[股票代码:300286.SZ]设在江苏江阴的生产基地,在智能电力仪表行业中采用无铅生产工艺、自动化生产检测设备;...

联系我们

地址:江苏省江阴市南闸东盟工业园区东盟路5号

电话:18706168052

邮箱:panli@email.acrel.cn

关注我们

友情链接: 江苏安科瑞官网 | 江苏安科瑞微电网研究院有限公司 | 微电网能量管理事业部

Copyright © 江苏安科瑞电器制造有限公司 备案号:苏ICP备08106144号-150 苏公网安备32028102003368号