摘要:基于泵站对我国水利及水务事业的重要性,文章以城市供水行业大型泵站为对象,分析了泵站自动化技术 发展现状,结合泵站自动化技术的发展需求,从管控一体化、系统自诊断、运行信息实时化管理等方面展望了泵 站自动化技术的发展趋势。
关键词:大型输配水泵站;自动化技术;城市供水;管控一体化;运行信息管理
0 前言
大型输配水泵站是我国城市供水行业重要的工程设施,是输供水的动力来源,承担着为城市及地区供水的重任,随着科学技术的飞速发展,我国大型供水泵站自动化技术也已经初步实现了集散控制,并向着测量、控制、管理一体化方向发展。
1 泵站自动化技术的发展现状
1.1 数据采集和处理技术
数据采集和处理技术是整个泵站信息化系统的基础,主要承担着泵站信息的采集和数据处理功能。通过现场控制单元来采集泵站日常运行过程中的各类电气量信息(电压、电流、功率等)、非电气量信息(测点的温度、压力、流量等)、状态量信息(机组的工作及检修状态等)、开关量信息(主变及线路的投退、机泵的启停、排水泵和风机等附属设备的控制等)、继电保护信息(各类继电保护的动作情况),采集信息后经过数据处理和逻辑判断,对设备进行控制并输出相应的告警信息。
目前,在监控信息化方面,新建的泵站都配备了计算机监控系统,基本实现了先进的视频监控技术,同时结合包括Wincc、intouch等在内的众多国际品牌计算机监控软件及网络等共同完成泵站监控系统架构。
1.2 运行调度技术
运行调度系统是泵站自动化的“神经”,能够根据泵站实际运行情况来进行实时调度。在满足泵站扬程与流量的前提下,寻找较优的运行方式,在成本较优的情况下实现泵站效益的较大化。运行调度系统通过计算机技术建立泵站控制对象模型,包括泵机经济运行模型、泵站调度管理模型等,并结合效率、成本、流量等相关约束条件,根据目标函数实施优化控制、科学调度,通过对数学模型求解选择较优的机组联合运行模式,确定不同时段、不同流量的较优运行状态,实现泵站的、、经济运行。
目前,在运行调度方面,供水泵站都基本实现了不同水平的半自动化,数据通信已经实现“四遥”,有些大中型泵站可以达到以机待人、少人值守,甚至无人值守的自动化水平。
1.3 运行信息管理技术
泵站在运行中将产生大量信息,做好运行信息管理是泵站自动化的基础。泵站实时运行信息管理包括实时数据采集和显示、历史数据综合统计、泵站运行数据管理三大环节。其中实时数据采集主要包括泵站压力、流量、水位等信息,能够通过这些数据进行泵站可靠性分析,一旦发现异常能够实时报警。数据信息综合统计主要监测和存储历史数据,包括设备操作记录、故障录波等,便于进行统计、查询和故障回溯。泵站运行数据管理主要包括泵站设备的配置维护和监测数据库维护,为泵站正常运行提供数据和平台支撑。
随着计算机信息技术、数据库技术、现场总线技术等的发展,很多泵站已经建设了光纤环网形式的站级测控局域网,实现了泵站数据的高速采集,并与上级信息中心可靠地联网,进行统一的运行信息管理。
2 泵站自动化技术的发展需求
2.1 功能需求
(1)基本功能:泵站自动化技术发展的较低层次需求,主要包括泵机控制、异常报警、数据采集、
办公自动化等,目前已经实现。
(2)功能:包括泵站自动化系统的自调节、自诊断、自恢复功能,基于SQL Server与Visual Studio等数据库开发平台,构建更适合泵站自动化的信息管理系统。
2.2 性能需求
(1)可靠性:泵站自动化水平与供水安全息息相关,泵站可靠性包括系统的稳定性、鲁棒性、抗干
扰性、防误操作能力、短时故障恢复能力等。
(2)适用性:泵站运行具有自身的特殊性,自动化系统的运行能够适应泵站运行的实际情况,
为泵站开展水情测报、调度计划、供水计量、信息管理等业务服务。
(3)节能性:泵站运行优化以低能耗、供水效率高为目标,因此,自动化系统应该在运行时
间、启机次数、工艺选择、算法优化等方面加强研究,提升节能性。
3 泵站自动化技术的发展趋势
基于上文对泵站自动化技术的发展现状和需求的分析,结合泵站自动化技术的发展情况,将泵站自动化技术的发展趋势总结如下:
3.1 测量、控制、管理一体化
高速发展的科学技术为泵站自动化的业务集成提供了良好条件,嵌入式智能控制器以及集PLC、HMI、I/O 及通信于一体的“显触控一体化”OCS控制器等技术不断出现,泵站自动化朝着测量、控制、管理的一体化方向发展,新型的综合自动化监控系统在能够测量与控制泵站内关键机电设备的同时,还能够以多泵站整体运行较优为目的进行调度优化,集成泵站工作各个环节,将信号采集、设备控制、远程监控、调度优化、运行管理进行一体化管理。
3.2 自诊断功能不断完善
响应泵站自动化技术发展的功能和可靠性需求,新型的泵站自动化应不断完善自诊断功能,实现智能故障诊断和自愈控制。目前,我国正在进行大规模的大中型泵站升级与改造工作,BP神经网络、模糊运算、频谱分析、状态检修、多信息等新技术将不断应用于泵站故障诊断领域,提升泵站自动化的人机协作水平,推动泵站管理系统向自动化和智能化方向不断发展,从简单的数据监测向故障诊断、智能分析、专家会诊等深层次应用转变。
3.3 运行信息实时化管理
运行信息的实时化管理有助于更加便捷、地掌握泵站运行情况,进行科学决策,辅助泵站管理。未来泵站运行信息的实时化将能够实现泵站运行实时监测、新卫星云图实时接收、实时在线巡视、设备状态实时上送,基于实时性平台实现数据信息多方共享,数据中心和各个子站之间以专线接入,泵站检测库、水情库、设备库、决策支持库等数据库集成管理、专人维护。
4 安科瑞为泵站自动化管理提供以下解决方案
4.1 泵站电气监测与计量产品选型
4.1.1 RS485/以太网有线通讯电能计量仪表
APM系列网络电力仪表按IEC标准设计,具有全电量测量,电能统计,电能质量分析及网络通讯等功能,主要用于对电网供电质量的综合监控诊断及电能管理。该系列仪表采用了模块化设计,当客户需要增加开关量输入输出,模拟量输入输出,SD卡记录,以太网通讯时,只需在背部插入对应模块即可。
功能特点:
测量参数:全电量测量,四象限电能测量。
脉冲输出:有功无功电能脉冲输出
需量测量:三相电流、有功功率、无功功率、视在功率实时需量及大需
量(包含时间戳)
极值统计:电流、线电压、相电压、有功功率、无功功率、视在功率、功 率因数、频率、电流总谐波、电压总谐波的本月极值和上月极值(包含时间戳)
电能质量:电流、线电压、相电压不平衡度;电压相间角度、电流相间角度;电压电流总(奇、偶)谐波含量;电压电流分次谐波(2-63 次)谐波含量;电压波峰系数;电话波形因子;电流 K 系数。
报警记录;共 66 种报警类型,每种类型可记录较近 16 条报警记录,支持SD 卡扩展记录。
事件记录;可记录较近 128 条事件记录,支持 Micro SD 卡扩展记录。
扩展功能:复费率电能统计(总复费率电能及近 12 月复费率电能);8 路开关量输入+2 路转换触点继电器输出(8DI+2DO);Micro SD 卡(TF 卡)存储(报警记录,事件记录,电参量和电能定时记录等);8 路模拟量输入(0.5 级)+4 路模拟量输出(0.5级)(8AI+4AO);1 路 RS485/Modbus-RTU,支持主站模式或从站模式;1 路 Profibus-DP;1 路以太网,支持 Modbus-TCP、http、SMTP、DHCP 协 议;
DTSD系列产品采用DIN35mm导轨式安装结构,体积小巧,能测量电能及其他电参量,可进行时钟、费率时段等参数设置,精度高、可靠性好、性能指标符合国标GB/T17215-2002、GB/T17883-1999和电力行业标准DL/T614-2007对电能表的各项技术要求,并且具有电能脉冲输出功能;可用RS485通讯接口与上位机实现数据交换。

功能特点:
测量功能:能测量全电力参数包括电压 U、电流 I、有功功率 P、无功功率 Q、视在功率 S、功率 因数 PF、频率、31 次分次谐波及总谐波含量。其中电压 U 保留 1 位小数,频率 F 保留 2 位 小数,电流 I 保留 2 位小数,功率 P 保留 3 位小数。
计量功能: 能计量当前组合有功电能,正向有功电能,反向有功电能,正向无功电能,反向无功电能。
分时功能:两套时段表,一年可以分为 4 个时区,每套时段表可设 14 个日时段,4 个费率(F1、F2、 F3、F4 即尖峰平谷) 。分时计费的基本思想就是把电能作为一种商品,利用经济杠杆,用 电高峰期电价高,低谷时电价低,以便削峰填谷,改善用电质量,提高综合经济效益。
历史数据统计功能:能统计上 48 月的历史电能(各费率电能)和上 90 日的历史电能(各费率电能)。
开关量输入输出功能:有一路开关量输出,一路开关量输入,开关量输出为继电器输出,可以实现“遥控”和 报警输出。开关量输入不仅能够采集和显示本地的开关信息,同时可以通过仪表的 RS485 实现远程传输功能,即“遥信”功能。
测温功能:支持三路外置 NTC 测温功能,测温范围为-40℃~99℃。
通信:RS485 口:Modbus RTU 规约、DL/T645 规约。
4.1.2 无线通讯电能计量仪表
ADW300无线计量仪表主要用于计量低压网络的三相有功电能,具有RS485通讯和470MHz无线通讯功能,方便用户进行用电监测、集抄和管理。可灵活安装于配电箱内,实现对不同区域和不同负荷的分项电能计量,统计和分析。
功能特点
电能计量:有功电能计量(正、反向), 四象限无功电能。
电量测量:电压、电流、功率因数、频率、有功功率、无功功率、视在功率。
谐波功能:总谐波含量、分次谐波含量(2~31 次)。
脉冲输出:有功脉冲输出。
三相不平衡度:电压、电流不平衡度。
测温功能:A、B、C、N 四路测温(选配 T)。
开关量DI/DO:4DI,2DO(选配 K)。
电参量报警:欠压、过压、欠流、过流、欠载、过载等。
通讯:红外通讯,RS485 接口(选配 C),470MHz 无线传输(选配 LR),GPRS 无线通讯(选配 2G),NB-IOT 无线通讯(选配 NB)。
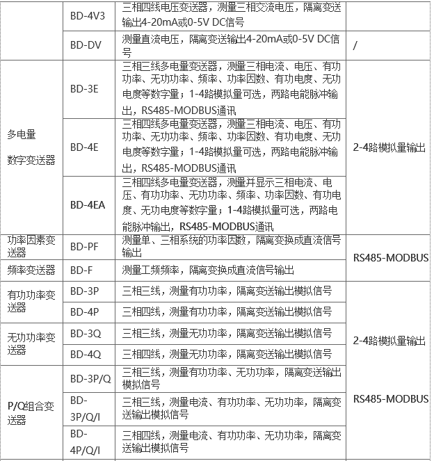
4.1.3 与自动化系统配套用的电力变送器
安科瑞BD系列电力变送器是一种将电网中的电流、电压、频率、功率、功率因数等电参量,经隔离变送成线性的直流模拟信号4-20mA或数字信号0-5V的装置。
4.2 泵站非电量信息监测产品选型
PZ96B系列数显工控仪表是一种用于电力及工业自动化测量的智能仪表,集多种功能于一身,一表多用,可测量直流电压,直流电流,带DC24V电源输出可给外部两线式变送器直接供电。仪表带有多种可选功能:rs485接口,模拟量输出,开关量输入,继电器报警输出等。广泛应用于电力直流屏监测,工业自动化控制领域的压力,温度,位移等的测量和控制。
备注:*号参考表格一的功能代号。
表格一:功能代号
4.3 泵站不解地/漏电保护产品选型
ASJ系列继电器可与低压断路器或低压接触器等组成组合式的剩余电流动作保护器,主要适用于交流50Hz,人身触电危险提供间接接触保护。
功能特点:
该装置主要应用于系统保护,作为直接电击、间接电击、电器火灾以及分级保护的防护。在直接电击 防护中只作为补充防护,此时额定剩余动作电流不超过 30mA。
下列设备和场所安装保护装置:移动式电器设备及手持式电动工具,生产用的电器设备,额定电压为400V及以下的TT或TN系统配电线路,防止接地故障电流引起的设备和电气火灾事故,也可用于对施工工 地的电气机械设备,安装在户外的电器装置等(详见 GB13955)。
额定剩余动作电流应充分考虑系统正常泄漏电流值。一般不小于正常实测泄漏电流较大值的 2-4 倍:分 支线 4 倍;支线 2.5 倍;干线 2 倍。根据经验公式: 单相回路:I△n≥In/2000(照明) 三相回路:I△n≥In/1000(动力或动力照明混合)式中 In 为线路较大供电电流。 ● 为了保证分级保护动作的选择性,上下级间的电流和时间配合应符合下列规定: I△n1(上级)≥I△n2(下级) tF(上级 ASJ 返回时间)>tFa(下级 ASJ 分断时间),时间差不小于 0.2s。 一般分支线和末端:30~100mA、≤0.1s;支线:300~500mA、0.2~0.8s; 干线:500~1000mA、≤2s 。
4.4 泵站马达/智能电动机保护产品选型
ALP300 保护器,采用新的单片机技术,具有抗干扰能力强、工作稳定可靠、数字化、智能化等特点。保护器能对电动机运行过程中出现的起动超时、过压、欠压、过载、断相、不平衡、欠载、接地/漏电、阻塞、短路、外部故障等多种情况进行保护,现场维护人员可通过数码管显示屏快速查找故障原因。本保护器具有 RS485 远程通讯接口,DC4~20mA 模拟量输出,方便与 PLC、PC 等控制机组成网络系统,实现电动机运行的远程监控。
功能特点:
过载/欠载保护
接地/漏电保护
断相保护
堵转保护
阻塞保护
电流不平衡保护
过压/欠压保护
定时限过载保护
外部故障保护
ARD2F 系列智能电动机保护器(以下简称保护器)能对电动机运行过程中出现的多种故障情况进行保护,并设有 SOE 故障事件记录功能,方便现场维护人员查找故障原因。本保护器具有 RS485 远程通讯接口,DC4~20mA 模拟量 输出,方便与 PLC、PC 等控制机组成网络系统。实现电动机运行的远程监控。
功能特点:
保护参数:过载保护;启动保护;欠载保护;断相保护;相序保护;不平衡保护;接地/漏电保护;短路保护;过压保护;欠压保护;堵转保护;欠功率保护;过功率保护;阻塞保护;温度保护;外部故障保护;
控制参数:控制权限;启动控制;自启动;失压重启动;回流检测;DO3可编程设定;DO4可编程设定;DI9可编程设定;9TEST
ARD3T 智能型电动机保护器(以下简称 ARD3T),ARD3T 可划分为主体模块、测量模块、开关量模块、模拟量模块、温度模块、通讯模块、液晶模块共 7 个模块。产品体积小巧,结构紧凑,适用于额定电压至 AC 660V、额 定电流至 AC 800A、额定频率为 50/60Hz 的电动机。在低压控制终端柜和 1/4 模数及以上各种抽屉柜中可直接安 装使用,提高了控制回路的可靠性和自动化水平.
功能特点:
辅助电源支持 AC/DC 110/220V 或 AC 380V(需另配 380V 电源模块)
模块式设计,分为主体模块、测量模块、开关量模块、模拟量模块、温度模块、通讯模块、液晶模块等 7 个模块。
模块体积小巧,支持导轨安装、螺丝固定安装。
附加模块采用总线供电,不需要外接辅助电源。
带有上位机配置软件,方便客户配置参数,编程设置。
DI/DO 可自由编程。
DI 支持干接点(弱电)或湿节点(强电)输入,湿接点可选交流或直流供电。
标配过载、堵转、阻塞、欠载、断相、不平衡、PTC 保护、外部故障等电动机综合保护功能。
标配保护模块模式、直接起动、星三角起动、自耦降压起动、双向起动、单绕组双速起动、双绕组双速起动 等多种起动方式,起动方式可现场设定。
标配故障记录、运行管理信息,方便查询故障原因,进行电机维护。
标配自起动功能,可通过附加抗晃电模块实现抗晃电、失压重起功能。
显示部分采用全中文液晶显示。
可通过添加模拟量模块实现 2 路 4~20mA 输入测量和 2 路 4~20mA 变送输出。4~20mA 变送输出对应参数可 自由设定。
可通过添加温度模块实现 3 路温度测量保护,可外接传感器类型有:PT100、PT1000、Cu50、PTC、NTC。
可通过添加 Profibus 模块实现 Profibus-Dp 通讯。
ARD3M 智能电动机保护器(以下简称保护器)适用于额定电压至 660V 的低压电动机回路,集保护、测量、控制、通讯、运维于一体。其完善的保护功能确保电动机安全运行,带有逻辑可编程功能,可以满足多种控制方式。可选配不同通讯模块适应现场通讯需求。
功能特点:
辅助电源类型可选,AC220V 电源模块支持电源范围 AC85-265V/DC100-300V,AC380V 电源模块支持电源范围 AC/DC100-415V。
支持基波和全波电力参数测量(U、I、P、Q、S、PF、F、EP、EQ),电压及电流不平衡度,电压、电流正序、负序、零序分量,三相电压相角,剩余电流,电压、电流 2-63 次分次谐波测量,分次谐波含有率及总谐波畸变率。
保护功能包括过载反时限、过载定时限、接地、起动超时、漏电、欠载、断相、堵转、阻塞、短路、溢出、不平衡(电流、电压)、过功率、欠功率、过压、欠压、相序、温度、tE时间、外部故障、起动次数限制、运行时间报警、故障次数报警。
10 路可编程 DI 输入,默认采用内置 DC24V 电源,也可选择外部有源湿接点(详见选型表格)。
6 路可编程 DO 输出,满足直接起动,星—三角起动,自耦变压器起动,等多种起动方式,可通过通讯总线实现主站对电动机的遥控“起/停”。
可选抗晃电功能:支持晃电立即再启动、失压重起动。
标配 2 路 MODBUS_RTU 通讯,有 PROFIBUS DPV1、以太网、PROFINET 通讯模块供选配。
可选配 2 路 DC4-20mA 模拟量输出接口,与 DCS 系统相接,可实现对现场设备的监控。
具有故障记录、起动记录、停车记录、DI 变位记录和再起动记录等各类事件记录,可查看多项电机运维信息,同时可记录电机运行 1-5 小时运行记录。
显示界面支持中/英文液晶显示。
支持 U 盘导出波形记录与事件记录数据,可使用 EXCEL 打开导出事件记录文件。
选配彩色液晶显示时可加配 WIFI 功能,通过手机或电脑连接该 WIFI 查看、设置电机保护器相关数据.
4.5 泵站电能质量谐波治理+无功补偿产品选型
APView电能质量在线监测装可以对电网的电能质量做出的检测和分析,测量电网的电能质量水平,并分析和判断造成各种电能质量问题的原因,为电能质量的改善提供依据。
功能特点:
监测功能:U,I,P,Q,S,PF,基波P、Q、PF、φ;电压偏差,频率偏差,三相电压、电流不平衡;2-63次谐波电压含有率;2-63次谐波电流含有率;2-63次谐波电流值;2-63次谐波相角;谐波功率;0.5-63.5次间谐波电压含有率,0.5-63.5次谐波电流含有率;0.5-63.5次间谐波电流值;闪变:短闪变、长闪变;电压波动。
暂态数据:电压暂将,电压暂升,短时中断,冲击电流,以上事件数据;触发记录的波形数据;触发记录的值数据。
统计分析:具有按设定周期统计电能质量指标的功能。较大值、较小值、平均值、95%概率值、方均根值、越限次数、合格率。
故障录波、记录存储:稳态触发波形记录、运行日志记录、事件波形记录(COMTRADE,至少包含开始前5个周波和结束后5个周波)、电压幅值、电压偏差、三相不平衡度、谐波、间谐波、频率偏差、短时间闪变、长时间闪变、稳态测量数据、暂态事件记录、暂态事件触发的波形记录(COMTRADE)。
通讯接口:以太网接口;EIA RS232/485接口;USB接口;支持MODBUS-RTU、MODBUS-TCP、变电站层IEC-61850(MMS)。
ANAPF系列有源电力滤波器通过电流互感器采集系统谐波电流,经控制器快速计算并提取各次谐波电流的含量,产生谐波电流指令,通过功率执行器件产生与谐波电流幅值相等方向相反的补偿电流,并注入电力系统中,从而抵消非线性负载所产生的谐波电流。
产品特点:
补偿方式灵活:既可补谐波,又可兼补无功,可对 2-51 次谐波进行全补偿或指定特定次谐波进行补偿;
可治理三相不平衡;
线性补偿,响应时间≤5ms;
具有人性化的人机交互界面,可通过该界面看到系统和本体的实时电能质量信息,操作简单,可以远控,也可以本控;
采用进口IGBT,功率密度大,可靠性高;
采用 DSP高速检测和运算的数字控制系统;
监控以及显示具备远程通讯接口,可以通过 PC 机实时监控;
标准模块化设计,缩短交付周期,同时提高了使用的可靠性和可维护性。
ANSVG静止无功发生器是一种用于补偿无功、谐波治理以及不平衡调节的新型电力电子装置;智能控制系统主动根 据系统的线性动态需求,自动调节模块的输出;ANSVG整机主要是由ANSVG模块组成;能完成更大容量的无功 功率的补偿,整机通过一个7寸触摸屏实现人机交互。触摸屏通过RS485与ANSVG模块进行通信。
功能特点:
补偿方式灵活:补偿负载无功,滤除 5、7、9、11、13 次以内的谐波;
可治理三相不平衡;
线性补偿,响应时间≤5ms;
具有人性化的人机交互界面,可通过该界面看到系统和本体的实时电能质量信息,操作简单,可以远控,也可以本控;
采用进口IGBT,功率密度大,可靠性高;
采用 DSP 高速检测和运算的数字控制系统;
监控以及显示具备远程通讯接口,可以通过 PC 机实时监控;
标准模块化设计,缩短交付周期,同时提高了使用的可靠性和可维护性。
5 结语
泵站自动化技术的提升有利于提升精细化管理水平、提高调度优化水平能力、增强泵站联合运行能力, 根据《全国水利自动化与信息化规划》,我国将依据“科学规划、分步实施”的原则,有步骤地推进泵站自动化与信息化建设,未来泵站自动化技术将持续向前发展。作为城市供水行业的大中型泵站,其自动化技术的发展趋势同样会结合地区及行业的实际情况,向着科学化、现代化方向递进。
参考文献
[1]王学明.泵站自动化的发展趋势[ J ].科技信息, 2011,23(12).
[2]朱正伟,徐青,唐鸿儒.南水北调东线工程泵站自动化系统设计关键技术[J].南水北调与水利科技, 2011,5(29).
[3]杨庆九,泵站自动化技术的发展趋势分析。
[4]安科瑞企业微电网设计与应用手册.2020.06版