技术文章

为企业微电网提供能效管理和用电安全解决方案

智慧管廊能源管理系统技术方案

责任编辑:安科瑞潘丽:18706168052 阅读量: 发表时间:2021-03-11 11:17
0

  1. 概述

  综合管廊一般是建于城市地下用于容纳两类及以上城市工程管线的构筑物及附属设施,将电力、自来水、热力、煤气、电信、网络等市政公用管线根据规划要求集中敷设在同一个构建物内,实施统一设计、施工、管理的市政公用隧道空间,并且还具备排水、通风、照明、通信和监控等功能。主要的作用就是为了避免城市道路被反复开挖,减少城市污染,为城市运转提供各种能源和通信,保证城市运转的。无论承载的管线出现故障,还是自身附属设备出现故障,都可能造成部分功能的瘫痪,因此建设综合管廊时需要设置各类现场传感器用于监测和控制管廊内部设施运行情况。通常包括:管廊附属地面及内部供电系统、照明系统、消防系统、排水排烟系统、环境温、湿度,可燃气体探测、门禁、入侵检测、视频、巡更等。

  

智慧管廊能源管理系统技术方案
图1 城市综合管

  2. 项目需求

  管廊由于其用途成为城市动力和通信的大动脉和生命线,重要性不言而喻,对于综合管廊的监测和控制主要有以下几个方面要求:

  1) 对地上变电所变压器、开关柜电气参数进行监控;

  2) 对管廊内部配电箱柜电气参数进行监视;

  3) 对管廊内照明远程控制和红外感应控制;

  4) 对管廊内部配电回路漏电电流、线缆温度进行监测和异常报警;

  5) 对管廊内消防设备电源回路进行监测和异常报警;

  6) 对管廊内防火门状态进行监测和控制;

  7) 管廊内消防疏散通道、出口有明显的指示灯具,并可以通过不同应急预案进行紧急控制;

  8) 根据管廊内部集水坑水位控制水泵启停,根据内部可燃气体浓度及烟雾启停排风风机;

  9) 监测管廊内部环境温湿度,烟雾、烷等可燃气体监测、报警及联动控制;

  10) 监测管廊门禁以及非法入侵报警;

  11) 管廊内部视频监控及巡更系统;

  12) 监控软件采用B/S架构,接入以上监测数据,通过浏览器、手机APP或短信等方式提供数据监测和异常报警,并可通过系统发布维保、巡检及抢修派工任务。

  

智慧管廊能源管理系统技术方案

 

  3.参照标准

  本方案遵循的国家标准有:

  GB50838-2015 《城市综合管廊工程技术规范》

  GB/T 14285-2006 《继电保护和安全自动装置技术规程》

  GBT 14598.300-2008 《微机变压器保护装置通用技术要求》

  GB/T 2887-2011 《计算机场地通用规范》

  GB50052-2009 《供配电系统设计规范》

  GB/T 20965-2013 《控制网络HBES技术规范 住宅和楼宇控制系统》

  GB 50116-2013 《火灾自动报警系统设计规范》

  GB 14287-2014 《电气火灾监控系统》

  GB25506-2010 《消防控制室通用技术要求》

  GB50116-2013 《火灾自动报警系统设计规范》

  GB28184-2011 《消防设备电源监控系统》

  GB29364-2012 《防火门监控器》

  GB51309-2018 《消防应急照明和疏散指示系统技术标准》

  4.方案设计

  根据综合管廊监控系统要求,方案配置综合监控系统和子系统解决方案。

  变电所电力监控子系统

  智能照明控制子系统

  电气火灾监控子系统

  消防设备电源监控子系统

  防火门监控子系统

  消防应急照明和疏散子系统

  水泵风机控制系统

  管廊动环监控子系统

  综合管廊运维管理云平台

  

智慧管廊能源管理系统技术方案

 

  方案建立基于云平台的“监、控、维”一体化的综合监控系统,从数据采集、通信网络、系统架构、联动控制和综合数据服务等方面的设计,解决了管廊监控系统中存在内部干扰性强、使用单位多及协调复杂的根本问题,大大提高了系统运行的可靠性和可管理性,提升了管廊基础设施、环境和设备的使用和恢复效率。

  4.1 电力监控子系统

  

智慧管廊能源管理系统技术方案

 

  电力监控系统主要针对10/0.4kV地面变电所,对变电所高压回路配置微机保护装置及多功能仪表进行保护和监控,对0.4kV出线配置多功能计量仪表,用于测控出线回路电气参数和用能情况。

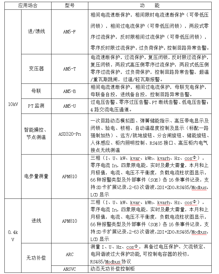
  4.1.1 电力监控子系统设备选型

  智慧管廊能源管理系统技术方案
智慧管廊能源管理系统技术方案

  4.1.2 电力监控子系统功能

  实时监测

  系统人机界面友好,以配电一次图的形式直观显示配电线路的运行状态,实时监测各回路电压、电流、功率、功率因数、电能等电参数信息,动态监视各配电回路断路器、隔离开关、地刀等合、分状态,以及有关故障、告警等信号。

  

智慧管廊能源管理系统技术方案

 

  详细电参量查询

  在配电一次图中,可以直接查看该回路详细电参量,包括三相电流、三相电压、三相总有功功率、总无功功率、总功率因数、正向有功电能,并可以查看24小时相电流趋势曲线。

  运行报表

  查询各回路或设备指定时间的运行参数,报表中显示电参量信息应包括:各相电流、三相电压、总功率因数、总有功功率、总无功功率、正向有功电能等.

  

智慧管廊能源管理系统技术方案

 

  实时报警

  电力监控系统具有实时报警功能,系统能够对配电回路断路器、隔离开关、接地刀分、合动作等遥信变位,保护动作、事故跳闸等事件发出告警。电力监控系统具有实时语音报警功能,系统能够对所有事件发出语音告警。

  

智慧管廊能源管理系统技术方案

 

  历史事件查询

  电力监控系统能够对遥信变位,保护动作、事故跳闸,以及电压、电流、功率、功率因数越限等事件记录进行存储和管理,方便用户对系统事件和报警进行历史追溯,查询统计、事故分析。

  

智慧管廊能源管理系统技术方案

 

  电能统计报表

  电力监控系统以丰富的报表体支撑量体系的完整性。系统具备定时抄表汇总统计功能,用户可以自由查询自系统正常运行以来任意时间段内各配电节点的用电情况,即该节点进线用电量与各分支回路消耗电量的统计分析报表。

  用户权限管理

  电力监控系统为保障系统安全稳定运行,设置了用户权限管理功能。通过用户权限管理能够防止未经授权的操作(如遥控的操作,数据库修改等)。可以定义不同级别用户的登录名、密码及操作权限,为系统运行、维护、管理提供可靠的安全保障。

  遥控操作

  电力监控系统可以对整个配电系统范围内的设备进行远程遥控操作。例如配电系统维护人员可以通过监控系统的主界面点击相应的断路器遥信点调出遥控操作界面,可以及时执行调度系统或站内相应的操作命令。

  网络拓扑图

  电力监控系统支持实时监视接入系统的各设备的通讯状态,能够完整的显示整个系统网络结构;可在线诊断设备通讯状态,发生网络异常时能自动在界面上显示故障设备或元件及其故障部位。

  

智慧管廊能源管理系统技术方案

 

  4.1.3 电能质量治理

  ANAPF系列有源电力滤波器通过电流互感器采集系统谐波电流,经控制器快速计算并提取各次谐波电流的含量,产生谐波电流指令,通过功率执行器件产生与谐波电流幅值相等方向相反的补偿电流,并注入电力系统中,从而抵消非线性负载所产生的谐波电流。

  

智慧管廊能源管理系统技术方案
智慧管廊能源管理系统技术方案

 

  产品特点:

  补偿方式灵活:既可补谐波,又可兼补无功,可对 2-51 次谐波进行全补偿或指定特定次谐波进行补偿;

  可治理三相不平衡;

  线性补偿,响应时间≤5ms;

  具有人性化的人机交互界面,可通过该界面看到系统和本体的实时电能质量信息,操作简单,可以远控,也 可以本控;

  采用进口 IGBT,功率密度大,可靠性高;

  采用 DSP 高速检测和运算的数字控制系统;

  监控以及显示具备远程通讯接口,可以通过 PC 机实时监控;

  标准模块化设计,缩短交付周期,同时提高了使用的可靠性和可维护性。

  ANSVG静止无功发生器是一种用于补偿无功、谐波治理以及不平衡调节的新型电力电子装置;智能控制系统主动根 据系统的线性动态需求,自动调节模块的输出;ANSVG整机主要是由ANSVG模块组成;能完成更大容量的无功 功率的补偿,整机通过一个7寸触摸屏实现人机交互。触摸屏通过RS485与ANSVG模块进行通信。

  功能特点:

 
       补偿方式灵活:补偿负载无功,滤除 5、7、9、11、13 次以内的谐波;

  可治理三相不平衡;

  线性补偿,响应时间≤5ms;

  具有人性化的人机交互界面,可通过该界面看到系统和本体的实时电能质量信息,操作简单,可以远控,也 可以本控;

  采用进口 IGBT,功率密度大,可靠性高;

  采用 DSP 高速检测和运算的数字控制系统;

  监控以及显示具备远程通讯接口,可以通过 PC 机实时监控;

  标准模块化设计,缩短交付周期,同时提高了使用的可靠性和可维护性。

  4.2 智能照明控制子系统

  

智慧管廊能源管理系统技术方案

 

  ASL1000智能照明控制系统中,所有的设备都是通过总线线缆(2×2×0.8四芯屏蔽线)相互连接在一起。

  需安装在配电箱内的模块主要有总线电源、开关驱动器、IP网关、耦合器、干接点输入模块等。这些模块使用35mm标准导轨安装。

  需安装在控制现场的模块主要有传感器和智能面板。其中传感器作为自动控制感应模块,嵌入式安装在管廊顶部,有人经过可以设定红外感应控制亮灯,人离开后在设定的时间内熄灯,智能面板等手动控制设备,可嵌墙安装在管廊分区入口处,这样可实现自动控制、现场控制和值班室远程控制相结合。

  4.2.1 智能照明控制子系统设备选型

  电源模块

智慧管廊能源管理系统技术方案

  功能说明:

  KNX/EIB系统标准供电电源,耦合总线信号,并且监测KNX/EIB系统的电流。另外本系列的电源提供一个30V的辅助直流电压,为其他的外设(如触摸屏幕、IP网关等)提供电源。该模块多可以为64个设备供电,带总线复位、过流指示和短路保护。

  开关驱动器

  智慧管廊能源管理系统技术方案


        功能说明:

  开光驱动器,支持KNX总线协议,用于对设备进行开关控制的驱动器,具有逻辑、延时、预设、场景、阈值开关等功能。

  0-10V调光驱动器

智慧管廊能源管理系统技术方案

  功能说明:

  0-10V调光模块,支持KNX总线协议,用于控制调光回路,具有软开/关功能, 每一回路能同时被8个场景调用,能检测回路状态。尤其适合对白炽灯、LED灯和低压卤素灯进行调光,还具有开关、场景、状态反馈等功能。

  可控硅调光模块

智慧管廊能源管理系统技术方案

 
       功能说明:

  可控硅调光模块,支持KNX总线协议,作为调光模块既可以直接控制输入电源的通断来控制负载的通断状态,还可以通过相位控制方法实现对输入电压的调节从而实现LED的调光功能。

  人体感应和光照度传感器 

 智慧管廊能源管理系统技术方案

      功能说明:

  智能照明传感器,支持KNX总线协议,可感受外界信号、物理条件(如光、红外),并将感应的信息传递给其它KNX模块(如调光器、开关驱动器),实现其功能。主要用于智能照明控制系统中公共走道、门厅、车库等需要自动控制场所。

  智能面板

智慧管廊能源管理系统技术方案

  功能描述:

  智能面板,支持KNX总线协议,用于接受按键触动信号,可通过区分短按与长按并结合不同参数配置实现开关、调光、场景、窗帘控制、调温、报警等功能。

  干接点输入模块

智慧管廊能源管理系统技术方案

        功能说明:

  干接点信号输入模块,支持KNX总线协议,用于接受外部干接点信号输入,可通过不同参数配置实现开关、调光、场景、窗帘控制、数值发送、计数、调温、报警等功能。

  4.2.2 智能照明控制子系统功能

  平台登录

  双击电脑桌面上的“智能照明系统”软件,进入操作界面。此时软件已经准备就绪,等待用户登录,如下图所示:

智慧管廊能源管理系统技术方案

  软件功能界面

  登录账户后的软件运行界面如下图所示:

  软件运行界面分为5个区域,上图中用5个红色框区分。

  区域1:“登录用户区”,该区域显示当前登录的用户名,点击可以退出用户登录。

  区域2:“功能列表区”,该区域显示软件功能,软件功能分为:平面视图、模块列表、历史记录、定时设置、维护设置,点击可以分别进入不同的页面,下文会详细介绍各界面内容。

  区域3:“软件标题区”,该区域显示故障提示、软件名称、系统时间、退出软件按钮。

  区域4:“功能页面显示区”,该区域为软件功能具体操作显示界面,通过点击区域2的功能列表,对应的区域4功能页面显示也会改变。

  区域5:“故障显示区”,当发生模块离线、网关设备掉线或者状态反馈和下发控制命令不一致时会发生故障报警,并将故障报警信息记录并显示在界面中,提示内容为故障时间、模块位置、故障说明。

智慧管廊能源管理系统技术方案

  平面视图

智慧管廊能源管理系统技术方案

  通过点击“功能列表区”的“平面视图”按钮进入,如上图所示。平面视图界面主要分为两个部分,左边:布局列表,右边:控制显示视图。

  布局列表:

  该区域显示软件监控的楼层及对应的箱子、模块等等布局,可实现功能有:开关控制、调光控制、定时控制、场景控制、窗帘控制、电流检测、回路故障判断、平面图和楼总控等等。

  控制显示视图:

  该区域显示布局列表中每个项目的控制点,并实时反馈现场受控回路的开关状态,用户可以直观看到模块当前的状态和反馈值并实现远程集中控制。

  开关控制控件:

  可以对单个照明回路实现开关控制,还可对每个模块、箱子、楼层、自定义分区实现总控。现场受控回路的开关状态会实时反馈。

  调光控制控件:

  拖动调光控件,照明设备从0%到100%进行调光,点击左右两边的符号,可进行步进调光,一个步进增加/减少20%;通过图标的亮灭状态反馈现场开关的状态。

  点击模块调光单控可以对一个模块的照明回路实现调光控制;

  点击调光总控,可以对多个照明回路实现调光控制。

智慧管廊能源管理系统技术方案

  场景控制控件:

  点击场景控件,用户可自主切换预先设置的场景。

  软件界面上显示不同的场景模式和场景功能,通过图标的亮灭显示对应的场景的状态是打开还是关闭。

 
智慧管廊能源管理系统技术方案

 

  窗帘控制控件:

  窗帘控制有两种控件,一种是开关和步进调节功能;另一种是无调节和步进调节功能。

  点击窗帘单控控件,可以开合百叶窗/窗帘或者调整百叶角度;

  点击窗帘总控图标,可以对多路窗帘实现调光控制;

  通过图标的亮灭状态,反馈现场窗帘的开合状态,数值表示窗帘的相对动作的值。

智慧管廊能源管理系统技术方案

  电流检测控件:

  读取带电流检测开关驱动器所有回路的电流、开关控制,并自动分析回路是否有故障状态。电流值、故障状态显示、开关状态会实时反馈在界面上。

智慧管廊能源管理系统技术方案

  平面图:

  显示管廊里的模块控制的负载位置,并通过右侧开关进行控制。

  楼总控:

  进行区域总控。

  4.3 电气火灾监控子系统

  电气火灾监控系统作为火灾自动报警系统的预警子系统,由电气火灾监控主机、电气火灾监控单元、剩余电流式电气火灾探测器以及测温式电气火灾探测器组成,通过现场总线构成一套完整的预防电气火灾的监控系统,数据可集成至管廊监控系统。

  管廊电气火灾监控系统以防火分区为单位设置,采集数据后上传至监控主机,实现对管廊电气安全预警。现场设置的传感器监测配电系统回路的漏电电流和线缆温度,异常时实时发出报警信号。

智慧管廊能源管理系统技术方案

  4.3.1 电气火灾监控子系统设备选型

智慧管廊能源管理系统技术方案

  4.3.2 电气火灾监控子系统功能

  监控报警功能

  监控设备能接收多台探测器的剩余电流、温度信息,报警时发出声、光报警信号,同时设备上红色“报警”指示灯亮,显示屏指示报警部位及报警类型,记录报警时间,声光报警一直保持,直至按设备的“复位”按钮或触摸屏的“复位”按键远程对探测器实现复位。对于声音报警信号也可以使用触摸屏“消声”按键手动消除。

  

智慧管廊能源管理系统技术方案

 

  控制输出功能

  当被监测回路报警时,控制输出继电器闭合,用于控制被保护电路或其他设备,当报警消除后,控制输出继电器释放。

  故障报警功能

  通讯故障报警:当监控设备与所接的任一台探测器之间发生通讯故障或探测器本身发生故障时,监控画面中相应的探测器显示故障提示,同时设备上的黄色“故障”指示灯亮,并发出故障报警声音。

  电源故障报警:当主电源或备用电源发生故障时,监控设备也发出声光报警信号并显示故障信息,可进入相应的界面查看详细信息并可解除报警声响。

  报警记录存储查询功能

  当发生剩余电流、超温报警或通讯、电源故障时,将报警部位、故障信息、报警时间等信息存储在数据库中,当报警解除、排除故障时,同样予以记录。历史数据提供多种便捷、快速的查询方法。

  

智慧管廊能源管理系统技术方案

 

  4.4 消防设备电源监控子系统

  管廊电力电缆、燃气管线比较多,火灾风险高,消防设备比较多,消防设备电源监控系统主要功能就是用于监测消防设备的工作电源是否正常,保障在发生火灾时消防设备可以正常投入使用。

  消防设备电源监控监控系统采用消防二总线,以管廊防火分区设置区域分机采集消防设备电源状态,区域分机通过二总线接收多台传感器的电压、电流信息和开关状态信息,以此实现对消防设备电源工作状态的实时监视。

 
智慧管廊能源管理系统技术方案

  4.4.1 消防设备监控子系统设备选型

智慧管廊能源管理系统技术方案
智慧管廊能源管理系统技术方案

  4.4.2 消防设备监控子系统功能

  监控功能

  监控器通过RS485总线接收多台传感器的电压、电流信息和开关状态信息,以此实现对消防设备电源工作状态的实时监视。故障时发出声光故障报警信号。

  控制输出功能

  当被监测回路报警时,可控制输出继电器闭合,用于控制被保护电路或其他设备,当故障消除后,控制输出继电器释放。

  报警功能

  系统故障报警:程序不能正常运行时,监控设备发出声光报警信号。

  其它故障报警:主电源或备用电源出现异常,监控设备和传感器回路发生短路、断路等故障,或者传感器发出被检测电源的各种故障信号时,监控设备发出声光报警信号。

  记录存储查询功能

  当发生过压、欠压、错相、过流故障报警或通讯、电源故障时,系统将故障报警部位、故障信息、故障报警时间等信息存储在数据库中,当故障报警解除、排除故障时,同样予以记录。

  主备电源切换功能

  当主电源发生停电、欠压等故障时,监控设备可自动切换到备用电源工作;当主电源恢复正常供电时,自动切回到主电源,切换过程中保证监控设备连续平稳运行。

  4.5 防火门监控子系统

  综合管廊按200米一个防火分区设计,防火分区两端设置级防火门。防火门监控系统采用消防二总线将具有通信功能的监控模块相互连接起来,用于监测和控制防火门状态,当防火门发生异常位置信号时,防火门监控器能发出故障报警信号,指示故障报警部位并保存故障报警信息。发生火灾时,关闭事故区域所有常开防火门,防止烟雾向安全区域扩散。

智慧管廊能源管理系统技术方案

  4.5.1 防火门监控子系统设备选型

智慧管廊能源管理系统技术方案

  4.6 消防应急照明和疏散指示系统

  管廊距离比较长,空间狭小,200米设置一个防火分区,一旦发生火灾,通过消防应急照明和疏散指示灯具指引快速疏散。

智慧管廊能源管理系统技术方案

 

  每个防火分区灯具数量较少,但是距离比较长,在每个防火分区设置小功率集中电源,通过光纤和控制器通讯,由于管廊特殊环境,灯具需要具备IP65以上防护等级,在燃气舱还需要防爆灯具。

  4.6.1 消防应急照明和疏散指示系统设备选型

智慧管廊能源管理系统技术方案

  4.6.2 消防应急照明和疏散指示系统功能

  消防联动

  本系统与火灾自动报警系统无缝对接,当发生火灾时,时间得到火灾信息,系统自动生成逃生路线。同时也可以通过自动和手动两种方式进入应急状态。

  故障报警

  本系统采用消防二总线将具有通信功能的设备和灯具相互连接起来,当监控系统中的设备及灯具发生短路、断路等故障时,控制器能发出故障报警信号,指示故障报警地点并保存故障报警信息,地保障了电气安全的可靠性。

  系统监控

  控制器可对系统内部的所有组件工作状态进行24小时监控,实时检测其工作状态是否正常,包括集中电源、分配电装置、灯具,火灾报警时,能迅速发出指令,控制灯具的显示状态。

  系统自检

  自动检查控制器中所有状态指示灯、显示屏、喇叭、打印机是否正常。自检功能分为常规自检、月检和年检,定期检查电路故障,消除安全隐患。常规自检方式为所有指示灯闪亮、显示器、音响器件发声;月检方式为上电24H后,每隔30天应急工作30~180秒;年检方式为每年应急工作时间不少于30min。

  记录查询

  当系统发生应急启动、故障等事件时,控制器能自动记录事件类型,事件发生时间,事件发生区域以及事件的详细信息,可在日志记录中自定义查询日期及范围,控制器能存储事件记录超过10000条。

  导光流

  控制器可通过软件界面设置灯具顺序闪亮的频率,2~32Hz可设。

  4.7 水泵风机控制系统

  管廊内部有数量众多的水泵和通风排烟风机,用于维护管廊内部正常环境。

  联动排水:集水坑内水位超过设定水位时启动水泵排水,水位下降到正常水位时停泵。

  联动排烟/气系统:每段防火分区设置有排风及排烟/气系统,正常时用于排风。当确认探测到火灾/可燃气体时,自动启动风机排烟/气。

  4.7.1 水泵风机控制系统设备选型

智慧管廊能源管理系统技术方案

  4.7.2 水泵风机控制系统功能

  网关ANet-2E4SM内置嵌入式系统,可以设定控制逻辑,检测到设定的条件后通过控制输出启动或停止风机水泵等设备。

  

智慧管廊能源管理系统技术方案

 

  

智慧管廊能源管理系统技术方案

 

  4.8 管廊动环监控子系统

  管廊动环监控系统采集管廊内部配电箱柜电气参数,在综合管廊内的每个防火分区内出入口和通风口处安装气体(O2、CH4、H2S)、温度、湿度、烟雾、水位、水浸等监测传感器,数据可以上传综合监控系统,并可以和风机水泵等执行设备联动。

 
       配电柜电气参数采集

  DTSD系列产品采用DIN35mm导轨式安装结构,体积小巧,能测量电能及其他电参量,可进行时钟、费率时段等参数设置,精度高、可靠性好、性能指标符合国标GB/T17215-2002、GB/T17883-1999和电力行业标准DL/T614-2007对电能表的各项技术要求,并且具有电能脉冲输出功能;可用RS485通讯接口与上位机实现数据交换。

       气体探测器

  气体探测器是一种检测可燃、有毒有害气体浓度的仪器。适用于存在可燃或有毒气体的危险场所,能长期连续检测空气中被测气体爆炸下限以内的含量,并通过无线或者RS485通信将实时浓度传输到监控平台。

  l温湿度传感器

  温湿度传感器用于环境温湿度检测,通过RS485接口把数据上传至监控平台。

  5. 管廊综合监控系统

  综合管廊监控中心主要任务为确保管廊内管线及操控设备能正常运转,并在发生事故时能迅速反应处理,因此管廊监控中心就是整个管廊安全管控系统的神经中枢,通过自动化监视与侦测设备,将管廊内任一角落的状况资料迅速传递收集于监控中心中,使管理人员可以随时轻易的掌握所有情况。

  系统采集管廊供电系统、感烟探测器、排水排烟系统、环境温、湿度,可燃气体探测、门禁、入侵检测、视频等信息,有异常时通过短信或APP推送报警信号,并且可以派发工单,并且进行跟踪闭环处理。

  5.1. 平台登录

  软件采用B/S架构,用浏览器打开云平台链接、输入账户名和权限密码,进行登录,防止未授权人员浏览有关信息。

  

智慧管廊能源管理系统技术方案

 

  5.2. 平台导航

  平台主页显示用户管理变配电站的概况,包括用能月报、选定的变配电站状态、变压器状态、运维中心、看板。

  变电站状态

  变电站状态包括概况、运行状态、当日事件记录、当日逐时用电曲线、用电概况。

  变压器状态

  变压器状态支持用户查询所有或某个站所的变压器功率、负荷率、等运行状态数据,支持按负荷率、功率等升、降序排名。

  运维中心

  运维中心展示当前用户管理的有关变电所在地图上位置及总量信息。

  5.3. 电力监测

  电力监测包括电力数据、变压器监测、运行报表、配电图、电力值表、运行日报、平均功率因数监视和统计页面。

  5.4. 用电分析

  用电分析包括用能报表、同比分析、环比分析、电能集抄、计量及线路损耗。

  用能报表

  用能报表显示各回路的用能数据,包括日报、月报、年报,日报显示分时用能,月报显示分日用能,年报显示分月用能,报表可以导出。

  5.5. 事件记录

  事件记录方便运维人员查看分析设备如断路器合分、门开门关、电流电压越限告警、烟雾报警、气体浓度越限报警、浸水报警、故障告警、短信志、平台运行日志等记录。

  5.6. 安全用电

  安全用电包括漏电监测和线缆温度监测。

  漏电监测

  漏电监测展示选中变配电站的漏电流和线缆温度及报警状况。

  线缆温度监测

  线缆温度监测界面展示了选中变配电站的线缆温度,选中需查看的监测点,点击查询可以查看线缆温度的历史数据

  5.7. 运行环境

  运行环境包括环境监测、视频监控、环境温湿度、仪表通讯状态、网关通信状态、视频监控、视频设备状态等。

  环境监测

  环境监测展示了变配电站内的环境状态,包括环境温湿度、水浸、烟雾、门状态等信息。

  视频监控

  视频监控展示了当前实时画面(视频直播),选中某一个变配电站,即可查看该变配电站内视频信息。

  环境温湿度

  环境温湿度展示变电所内仪表记录的环境温湿度信息,并可导出为excel。

  视频设备状态

  视频设备状态展示了变电所内视频设备的在线情况。

  5.8. 设备控制

  设备控制包括遥控定义、照明控制以及控制操作日志。

  照明控制

  照明控制可以控制灯泡的亮灭,选择“变配电站”,点击勾选要控制的设备,点击“控制”按钮,在弹出层选择设备状态,点击“确定”。

  5.9. 设备管理

  设备管理包括设别定义、设备档案和设备报表,在设备档案中对变电所设备进行维护处理。

  设备档案

  设备档案中选择变电所,对设备定义的模板进行导入 ,有新增、修改、删除、复制等操作,对变电所设备进行维护管理。/

  设备报表

  设备报表展示了各个变电所的设备状况,并根据设备档案中填写的安装时间和质保期得出建议更换时间,并在举例建议更换时间7天内提示用户更换设备。

  5.10. 运维管理

  运维管理包括任务管理、巡检记录、缺陷记录三部分,其中任务管理可以完成任务的创建、发布、任务完成情况查询;巡检记录是巡检任务的执行情况和执行明细,缺陷记录是消缺任务创建、发布、完成状态情况查询。

  任务管理

  任务管理页面可以发布巡检或消缺任务,查看巡检或消缺任务的状态和完成情况,可以点击查看任务查看具体的巡检信息。

  巡检记录

  巡检记录显示了巡检任务的完成情况,以及巡检详情。

  缺陷记录

  缺陷记录记录了各个变电所运维巡检过程中上传的缺陷信息。

  5.11. APP支持

  电力运维手机支持“监控系统”、“设备档案”、“待办事项”、“巡检记录”、“缺陷记录”、“文档管理”和“用户报告”七大模块,支持一次图、需量、值、用电量、视频、曲线、温湿度、同比、环比、电能质量、各种事件报警查询,设备档案查询、待办事件处理、巡检记录查询、用户报告、文档管理等。

江苏安科瑞电器制造有限公司是安科瑞电气股份有限公司[股票代码:300286.SZ]设在江苏江阴的生产基地,在智能电力仪表行业中采用无铅生产工艺、自动化生产检测设备;...

联系我们

地址:江苏省江阴市南闸东盟工业园区东盟路5号

电话:18706168052

邮箱:panli@email.acrel.cn

关注我们

友情链接: 江苏安科瑞官网 | 江苏安科瑞微电网研究院有限公司 | 微电网能量管理事业部

Copyright © 江苏安科瑞电器制造有限公司 备案号:苏ICP备08106144号-150 苏公网安备32028102003368号