技术文章

为企业微电网提供能效管理和用电安全解决方案

分布式光伏监控系统在湖北荆门一马光彩大市场屋顶光伏发电项目中应用

责任编辑:安科瑞潘丽:18706168052 阅读量: 发表时间:2025-08-05 12:55
0

摘 要:分布式光伏发电能够对日益严重的环境压力起到有效缓解作用,在当前对环境保护需求越来越大情况下,发电行业在发展中不但要提升发电效率,同时也需要降低成本。分布式光伏发电主要是利用风能和太阳能等可再生清洁能源进行发电,对于空气质量具有改善效果,和传统发电方式相比有污染小、噪声小等优势。分布式光伏发电系统的建构,主要是利用太阳能资源,能够有效实现能源结构优化,减少煤炭消耗量,对于经济可持续发展具有有效促进作用。同时,分布式发电系统的建设,对电网系统运行中也能够起到削峰填谷作用,进一步丰富供电方式,积极开展分布式光伏发电站及接入发电研究具有重要意义。同时,传统配电网的通信架构难以满足海量光伏终端的实时监测与控制需求,影响电网安全稳定运行。如何配置并构建通信管理系统。

关键词:分布式光伏发电;通信管理

1. 概述
湖北荆门一马光彩大市场屋顶光伏发电项目(以下简称“本项目”)是响应国家“优化能源结构,提供更加清洁、可靠的能源”的号召,投资建设的分布式光伏发电应用示范项目。

本项目位于湖北荆门一马光彩大市场旁,利用现有厂房屋顶建设分布式光伏发电项目,总建设规模约为3280kW。光伏发电组件位于荆门市东宝区东宝路1号,通过用户配电站接入公共电网,属于荆门市供电公司管理范围。

本研究围绕光伏电站并网关键技术展开,探讨了以下核心内容:
(1)并网系统接入方案的可行性分析与优化设计;
(2)符合电网调度要求的自动化系统解决方案; 
(3)满足电站运行需求的通信系统架构设计。

分布式光伏监控系统在湖北荆门一马光彩大市场屋顶光伏发电项目中应用

项目现场

2. 现有电网情况
220kV 变电站 10kV 630 二回线线路型号为 JKLYJ-240,允许通过电流为 553A,该线路近三年至小负荷平均值为 0.11MW,考虑线路负载率不超过80%,则该线路理论可接入分布式电源容量为9.24MW。目前该变电站已接入和在途分布式电源总容量为0.009MW,则剩余可接入分布式电源容量 9.23MW,目满足本期接入需求

 

现有供电示意图如下:

分布式光伏监控系统在湖北荆门一马光彩大市场屋顶光伏发电项目中应用

用户配电站现供电示意


3. 分布式光伏预制舱设计
预支舱尺寸为(长*宽*高)15000mm*4400mm*3500mm,门档高2600mm,安全门档高2200mm,底框采用20#H钢、14#、10#槽钢、5#角钢焊接,外板为2.0mm瓦楞波纹板+中间50mm防火岩棉+内板1.0mm镀锌板制作,一次室底板为3.0mm钢板,二次室底板为静电地板抬高200。

舱体基础应用良好的排水措施,所有进出电缆需要做好防水。进出线电缆沟的位置现场根据实际确定。电缆出线管的大小、多少、位置由用户根据情况而定,预埋件需要用水平仪找平,否则影响现场拼柜。外部楼梯正对应箱体朱门,内部爬梯正对箱体人井孔位置。

 

分布式光伏监控系统在湖北荆门一马光彩大市场屋顶光伏发电项目中应用

 光伏预支舱图


4. 技术方案
本项目直流侧装机容量4017kWp,交流侧装机容量3280kW,共1个并网点,由2个光伏发电单元构成。该项目运营模式为全额上网。利用厂房屋顶建设光伏发电系统,关键设备光伏组件、逆变器、变压器等采用国内知名产品。本项目光伏发电系统所输出的直流电经组串式逆变器转换成交流电后,就地升压至10KV,经开关柜通过1回出线接入至厂区10KV进线母线的用户侧,实现并网。变电站近三年至小负荷平均-0.15MW,考虑主变 N-1 情况下,另一主变负载不超过 80%,则该变电站可接入的分布式光伏容量为 179.81MW,目前该变电站已接入及在途分布式光伏容量共 115.48MW,因此剩余可接入容量 64.33MW。满足本期接入需求,同时本项目采用安科瑞电气Acrel-1000分布式光伏电力监控系统作为电站综合自动化平台,该系统集保护、控制、通信、测量等功能于一体,实现对光伏发电系统及开关站的智能化综合管控。系统接入逆变器、高低压设备等关键设备的状态信号,构建完整的电站监控网络。系统采用分层分布式架构,通过工业以太网与就地层设备互联。就地层按功能分区独立部署于逆变器区域及箱变内,各子系统具备自治能力,在站控层通信中断时仍可持续完成所辖电气设备的就地监控功能,确保系统可靠性。

4.1. 升压变压器及高低压配电设备
本项目配备2台三相交流2000KVA的干式变压器。额定电压10.5±2×2.5%/0.38kV,接线组别为 Dy11。交流频率为50Hz,可以户外使用,能效等级满足国家规范要求。

4.2. 继电保护及安全自动装置
本光伏电站内主要电气设备采用微机保护,以满足信息上送。元件保护按照《继电保护和安全自动装置技术规程》(GB14285-2006)配置。

1)线路保护

本项目为10kV并网,建议光伏开关站总出线开关建议光伏开关站总出线开关配置线路方向过流等保护,包括三段可经复压和方向闭锁的过流保护,三段零序过流保护、过负荷并具备低周减载功能,以便线路发生故障时快速切除,避免事故范围扩大。

2)频率电压异常紧急控制装置

本项目光伏并网点断路器要求具备失压跳闸功能,不设重合闸,可通过逆变器内低压保护与频率保护实现解列,不配置独立的安全自动装置。

3)防孤岛检测及安全自动装置

采用具备防孤岛能力的逆变器,逆变器需要具备快速监测孤岛且监测到孤岛后立即断开与电网连接能力,其防孤岛保护方案应与继电保护配置、频率电压异常紧急控制装置配置和低电压穿越相配合。

4)电能质量监测

在公共连接点装设满足 GB/T 19862《电能质量监测设备通用要求》标准要求的 A 类电能质量在线监测装置一套。监测电能质量参数,包括电压、频率、谐波、功率因数等,电能质量监测数据应至少保存一年。

4.3. 系统调度自动化
本项目为10kV电压等级并网,需通过独立信息传输设备将光伏电站有功、无功、功率因数、逆变器数据、电量及开关、刀闸状态量、功率调节数据和功率预测数据等信息上传至调度端,场站应配置AGC装置,具备接收并自动执行有功功率控制指令的能力;需要具备一次调频能力;10kV发电系统应上报中期、短和超短期功率预测数据。通过通信管理机或协议转换器对光伏发电系统设备层的各种设备(逆变器、防孤岛保护、故障解列装置、电能质量监测装置、直流屏等设备)信息进行采集和处理,将处理好的数据上传至SCADA系统和远动装置。远动装置数据经纵向加密后通过4G/5G无线通信网将上传至荆门供电公司地调。

分布式光伏监控系统在湖北荆门一马光彩大市场屋顶光伏发电项目中应用

调度自动化图

 

4.4. 计量
本项目采用的运营模式为全额上网,并网点共1个,关口点共1个,均设置在光伏出线处。本项目计量配置原则如下。

(1)在关口计量点配置 1 块三相三线电能表,具有双向计量功能,用于计量用户与电网间的上、下网电量。在关口计量点配置 GPRS 用电现场管理系统,用于采集数据及用户用电结算。

(2)在并网点设置 C 级电能表和 GPRS 用电现场管理系统,用于发电量信息采集及营销系统远传。具体设备配置规模以现场实际为准。

分布式光伏监控系统在湖北荆门一马光彩大市场屋顶光伏发电项目中应用

新建光伏一次图

5. 系统结构
本项目光伏电站配置一套综合自动化系统,采用安科瑞电气股份有限公司所提供的Acrel-1000分布式光伏电力监控系统具有保护、控制、通信、测量等功能,可实现光伏发电系统、开关站的全功能综合自动化管理。本项目逆变器、高低压设备等状态信号都要接入本监控系统。

本项目光伏电站监控系统包括两部分:站控层和就地层,网络结构为开放式分层、分布式结构。

监控系统通过以太网与就地层相连,就地层按照不同的功能、系统划分,以相对独立的方式分散在逆变器区域或箱变中,在站控层及网络失效的情况下,就地层仍能独立完成就地各电气设备的监测。

站控层由计算机网络连接的服务器、操作员站、远动站等组成,提供站内运行的人机界面,实现管理控制就地层设备等功能,形成全站监控、管理中心,并具备与远方控制中心通信的接口。

就地层设备由智能测控单元、网络系统通讯单元、逆变器数据采集单元、多功能电能表等构成,主要电气设备包括微机保护、防孤岛保护、电能质量在线监测装置、故障解列装置、多功能仪表、逆变器、箱变测控等设备。它直接采集处理现场的原始数据,通过网络传送给站控层监控主站,同时接收站控层发来的控制操作命令,经过有效性判断、闭锁检测、同步检测等,最后对设备进行操作控制。

每个光伏发电单元配带无线发射功能的数据采集装置,采集每组光伏组件数据,逆变器参数,测控装置、智能计量表计的数据,打包后通过无线网络传输给监控系统实现监视。

分布式光伏监控系统在湖北荆门一马光彩大市场屋顶光伏发电项目中应用

监控系统网络结构

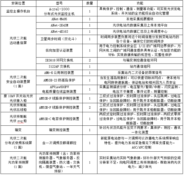
项目配置设备清单如下表所示:

方案设备列表

分布式光伏监控系统在湖北荆门一马光彩大市场屋顶光伏发电项目中应用

 

6. 系统功能
6.1. 通信功能
(1)采集配置

本项目的监控系统采用Modbus TCP协议作为数据通信的底层机制,实现了对现场设备的遥测、遥信、遥控及遥设功能。具体而言,系统通过Modbus TCP网络,实时采集并监控关键设备的模拟量(遥测)与状态量(遥信),并根据预设逻辑或操作指令,执行远程控制操作(遥控)以及参数整定(遥设),从而构建了一个具备远程监测、控制与参数配置能力的分布式自动化系统。

分布式光伏监控系统在湖北荆门一马光彩大市场屋顶光伏发电项目中应用

采集界面

 

(2)报文解析

监控系统可以对整个配电系统范围内的设备通信情况进行报文监视和数据实时监测。可按类型筛选报文显示内容,对错误报文进行明显提升,报文支持导出。

分布式光伏监控系统在湖北荆门一马光彩大市场屋顶光伏发电项目中应用

系统通信

6.2. 人机界面
能通过显示器对主要电气设备运行参数和设备状态进行监视,画面支持双屏显示,画面操作支持无级缩放,可以平滑漫游,具有导游图功能。具有网络拓扑分析功能,能对设备进行动态着色,确定带电设备的颜色。主要显示画面包括:

(1)运行监视图,包括显示设备运行状态、各主要电气量(电流、电压、频率、有功、无功)、环境数据(气温、湿度、气压、风速、风向、日照强度等)等的实时值;

(2)网络监视图,用图形方式及颜色变化显示出计算机监控系统的设备配置、连接状态;

(3)发电量实时监视图,通过柱状图及数据表直观的查看和对比每台逆变器实时发电量信息,同时可以通过链接查看和对比发电量曲线;

(4)发电单元监控图,显示每个发电单元详细信息,允许手动控制、和调节每个发电单元运行工况;

(5)各种保护信息及报表

(6)二次保护配置图,反映各套保护投切情况、整定值等

(7)控制操作过程记录及报表

(8)事故追忆记录报告或曲线、事故顺序记录报表

(9)趋势曲线图、棒状图

(10)各种统计及功能报表等。

分布式光伏监控系统在湖北荆门一马光彩大市场屋顶光伏发电项目中应用

人机界面一次图
7. 结语
综上所述,在开展智能变电站二次系统优化设计时,需要兼顾当前技术发展趋势与未来演进方向。具体而言,应围绕智能化技术应用、大数据处理能力提升、系统架构灵活性增强以及安全防护体系建设等关键维度展开深入研究。特别是在新能源高比例并网和电力市场改革深化的新形势下,二次系统作为电力自动化领域的核心支撑,其战略地位日益凸显。因此,在制定优化方案时,既要立足现有技术条件,又要着眼长远发展需求,确保设计方案具备适度的技术前瞻性和可持续发展潜力。

 

参考文献

[1] 张华.50MW分布式光伏发电站和接入电网系统设计[D].西安科技大学,2021.

[2] 杨丽娜.分布式光伏发电并网对配电网的影响[J].科技资讯,2024,22(11).

[3] 丁坚.基于深度学习的分布式光伏发电系统的优化与性能分析[J].电气技术与经济,2024,(07):308-310.

[4] 李经纬. HT公司光伏发电项目经济效益分析[D]. 北方工业大学, 2024.

[5] 张晓玉. 铁塔基站屋顶分布式光伏发电可行性研究[D]. 安徽理工大学, 2024.

江苏安科瑞电器制造有限公司是安科瑞电气股份有限公司[股票代码:300286.SZ]设在江苏江阴的生产基地,在智能电力仪表行业中采用无铅生产工艺、自动化生产检测设备;...

联系我们

地址:江苏省江阴市南闸东盟工业园区东盟路5号

电话:18861632831

邮箱:panli@email.acrel.cn

关注我们

友情链接: 江苏安科瑞官网 | 江苏安科瑞微电网研究院有限公司 | 微电网能量管理事业部

Copyright © 江苏安科瑞电器制造有限公司 备案号:沪ICP备05031232号